HOME   LIST
‹–   –›

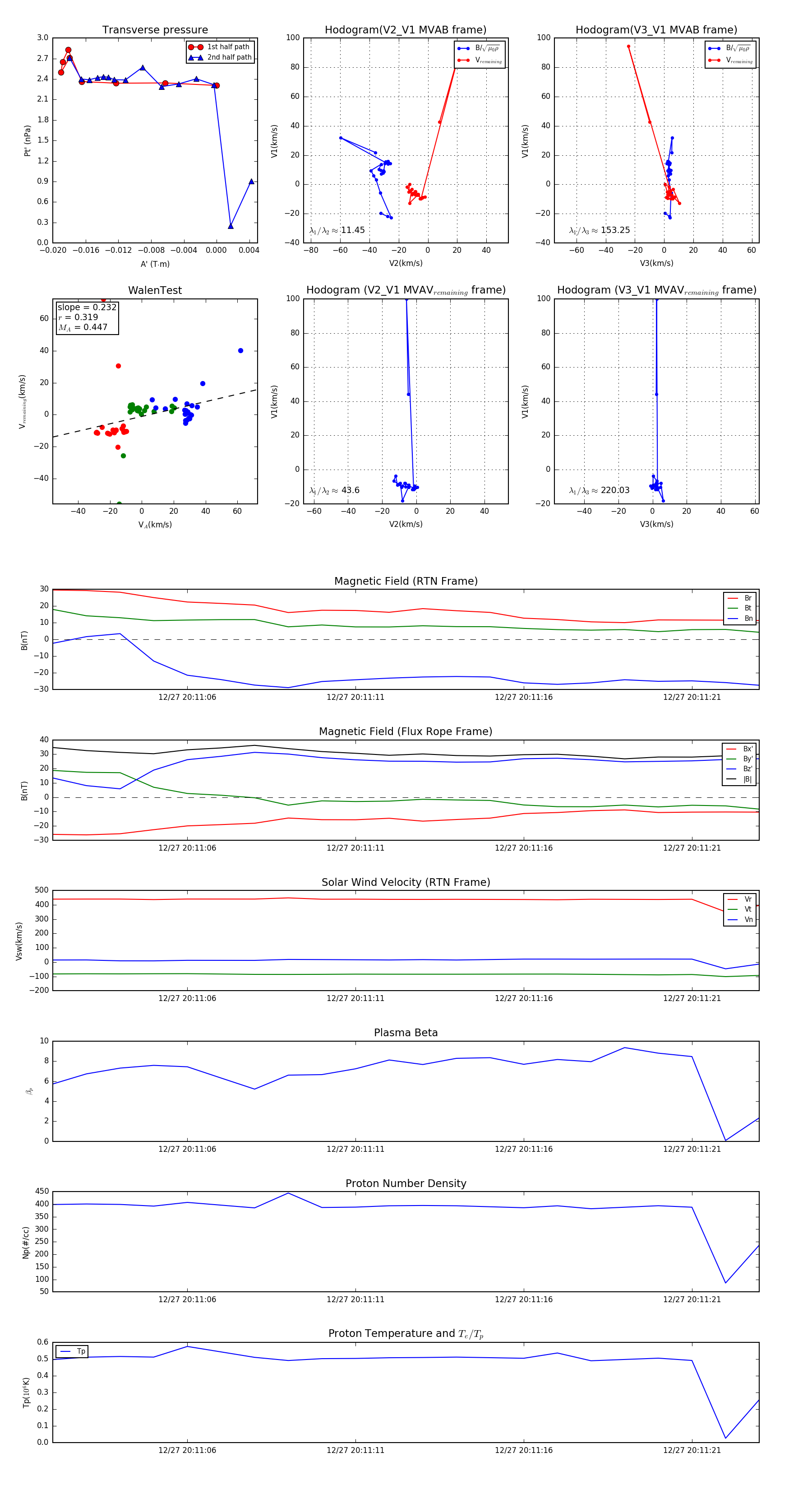
Flux Rope in 2024

Flux Rope Event 2024-12-27 20:11:02 ~ 2024-12-27 20:11:23 (22 seconds)


plot