HOME   LIST
‹–   –›

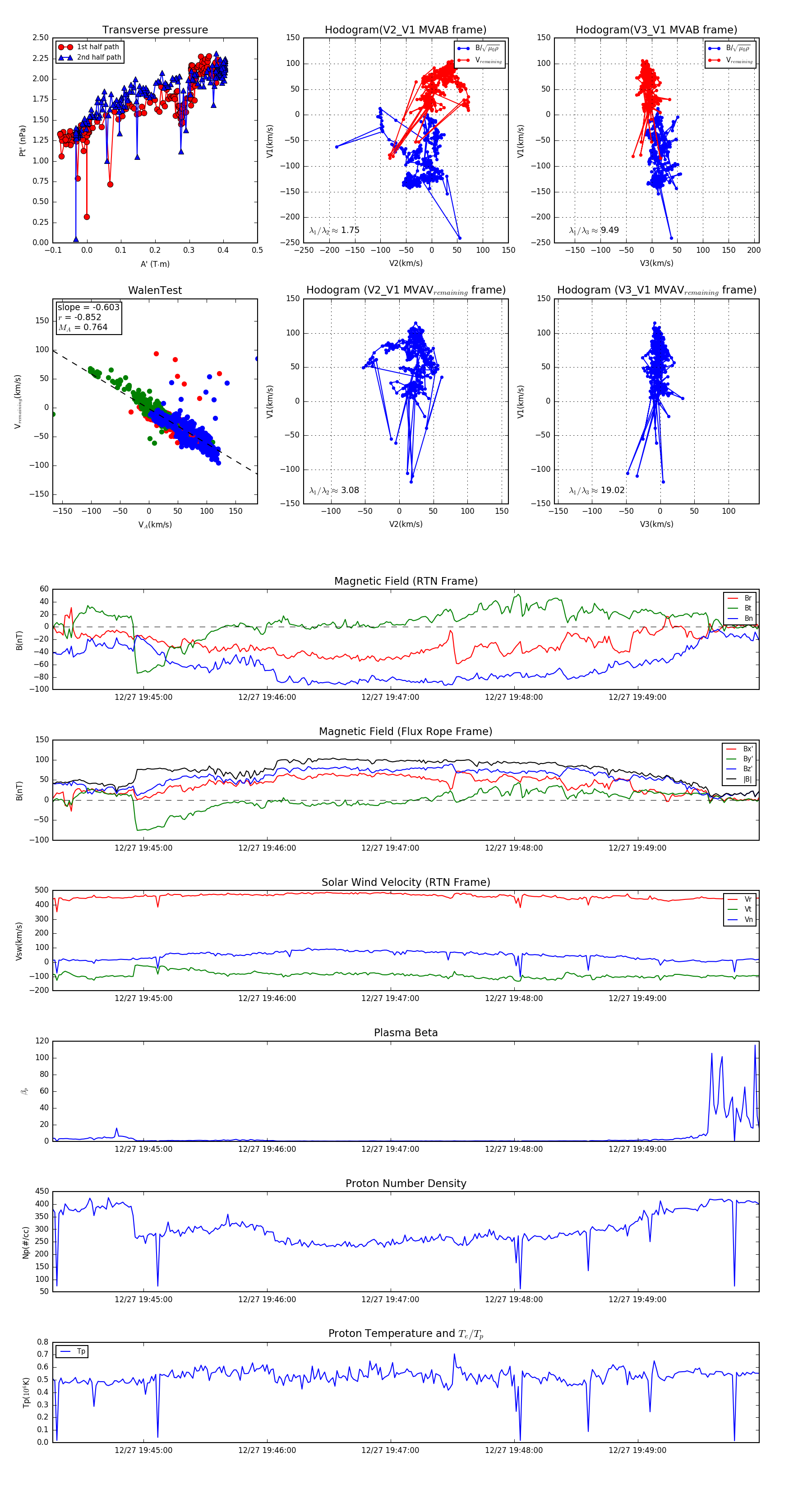
Flux Rope in 2024

Flux Rope Event 2024-12-27 19:44:16 ~ 2024-12-27 19:49:59 (344 seconds)


plot