HOME   LIST
‹–   –›

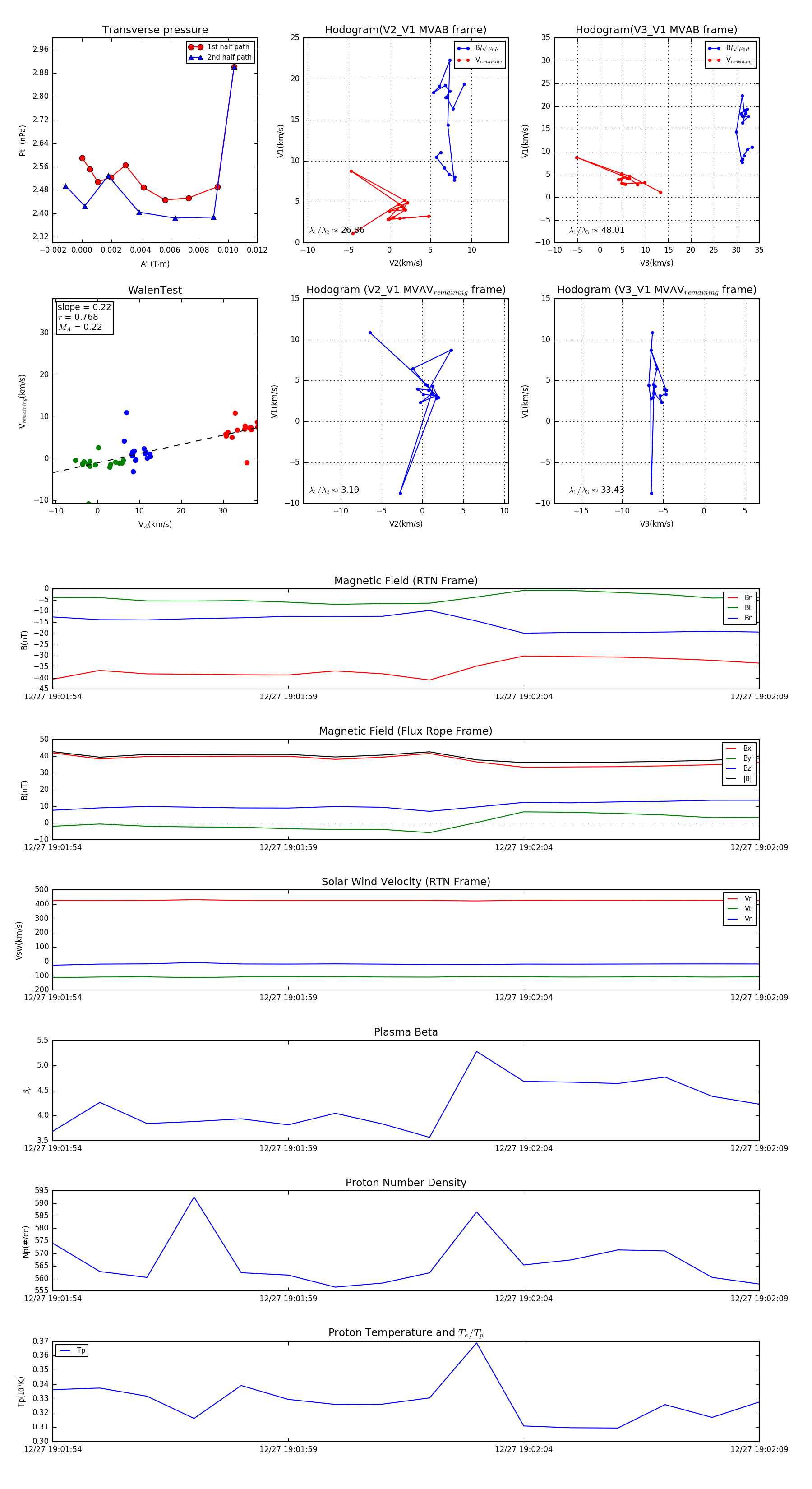
Flux Rope in 2024

Flux Rope Event 2024-12-27 19:01:54 ~ 2024-12-27 19:02:09 (16 seconds)


plot