HOME   LIST
‹–   –›

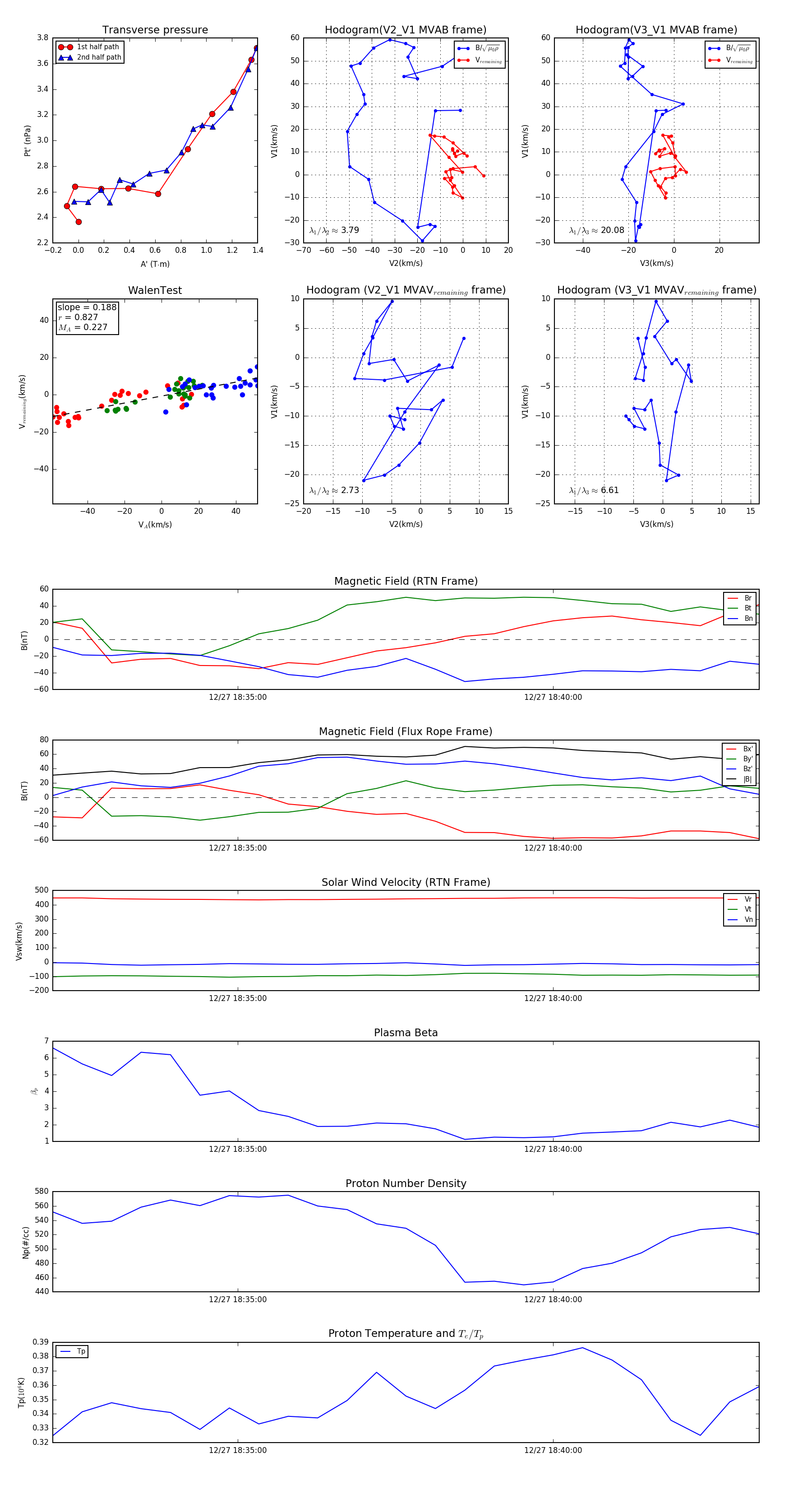
Flux Rope in 2024

Flux Rope Event 2024-12-27 18:32:04 ~ 2024-12-27 18:43:16 (673 seconds)


plot