HOME   LIST
‹–   –›

Flux Rope in 2024

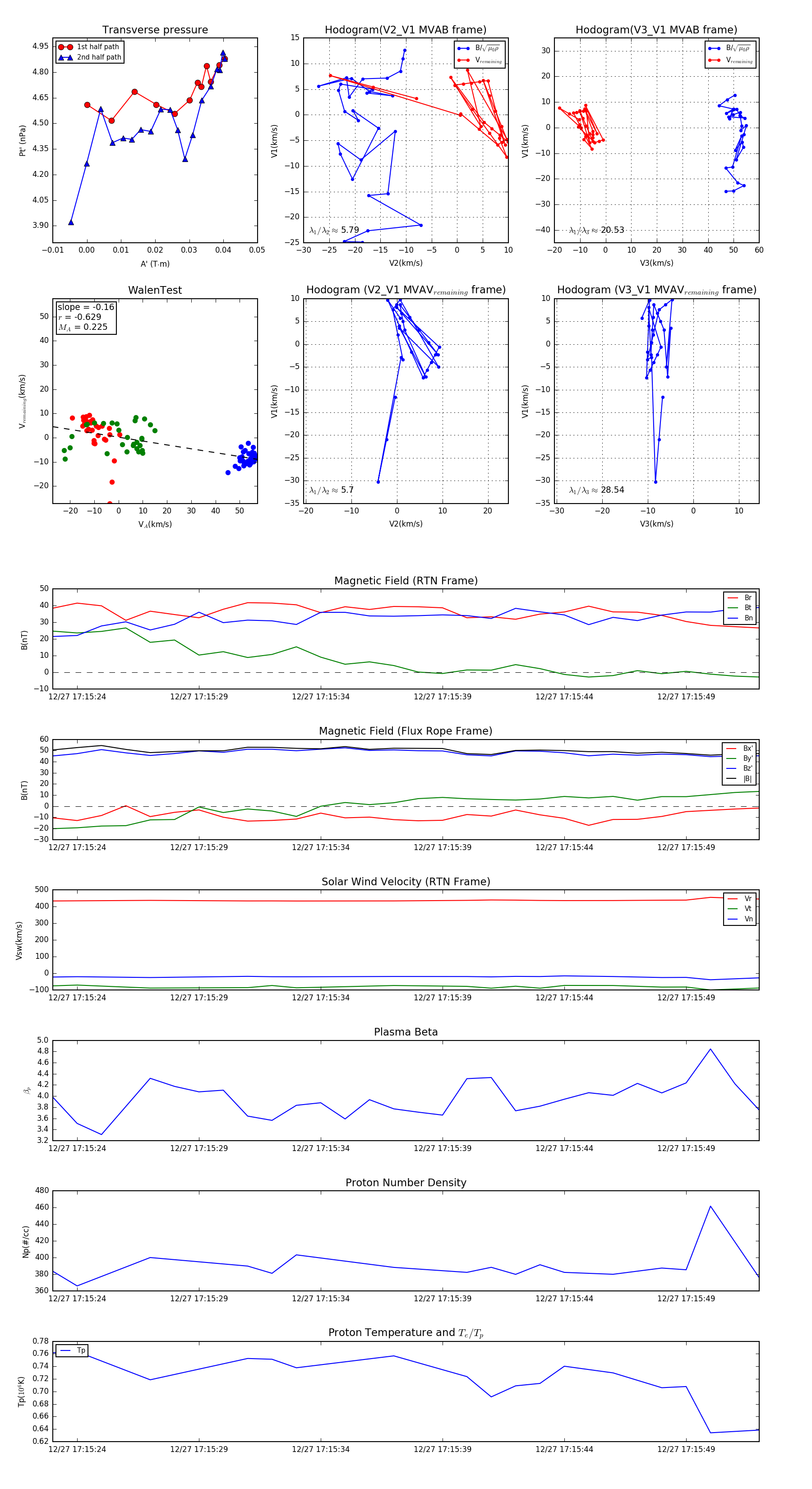
Flux Rope Event 2024-12-27 17:15:23 ~ 2024-12-27 17:15:52 (30 seconds)


plot