HOME   LIST
‹–   –›

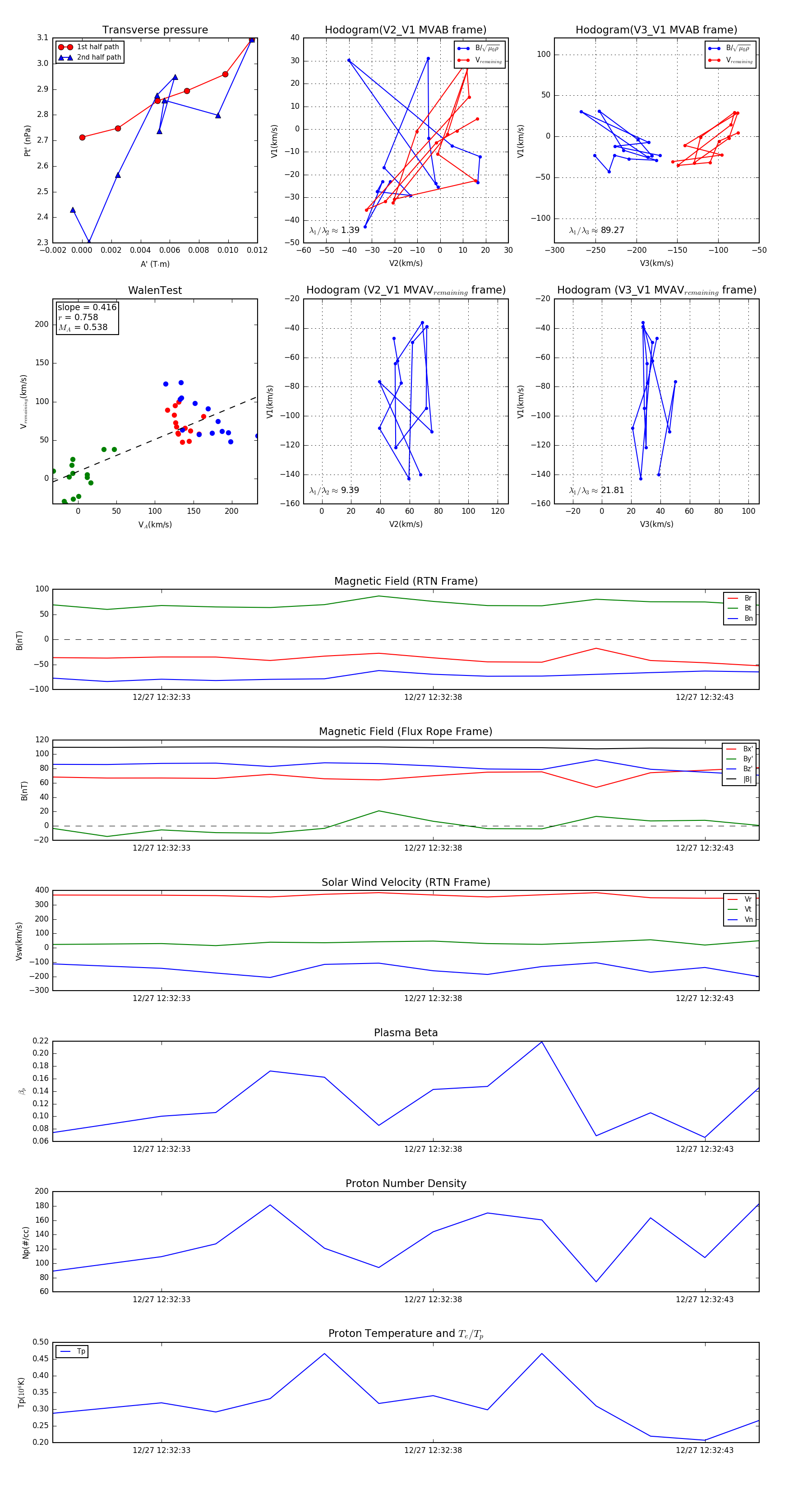
Flux Rope in 2024

Flux Rope Event 2024-12-27 12:32:31 ~ 2024-12-27 12:32:44 (14 seconds)


plot