HOME   LIST
‹–   –›

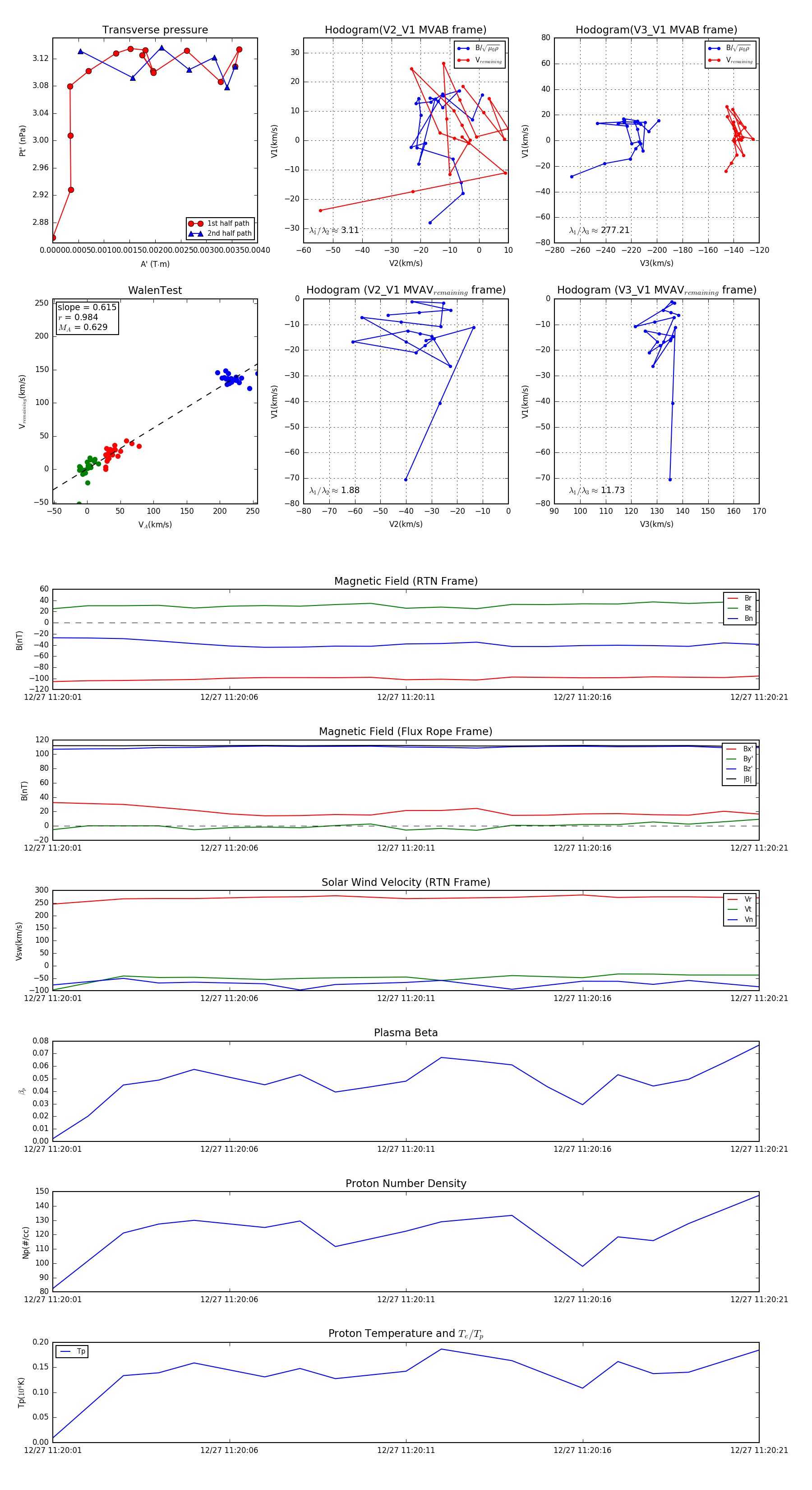
Flux Rope in 2024

Flux Rope Event 2024-12-27 11:20:01 ~ 2024-12-27 11:20:21 (21 seconds)


plot