HOME   LIST
‹–   –›

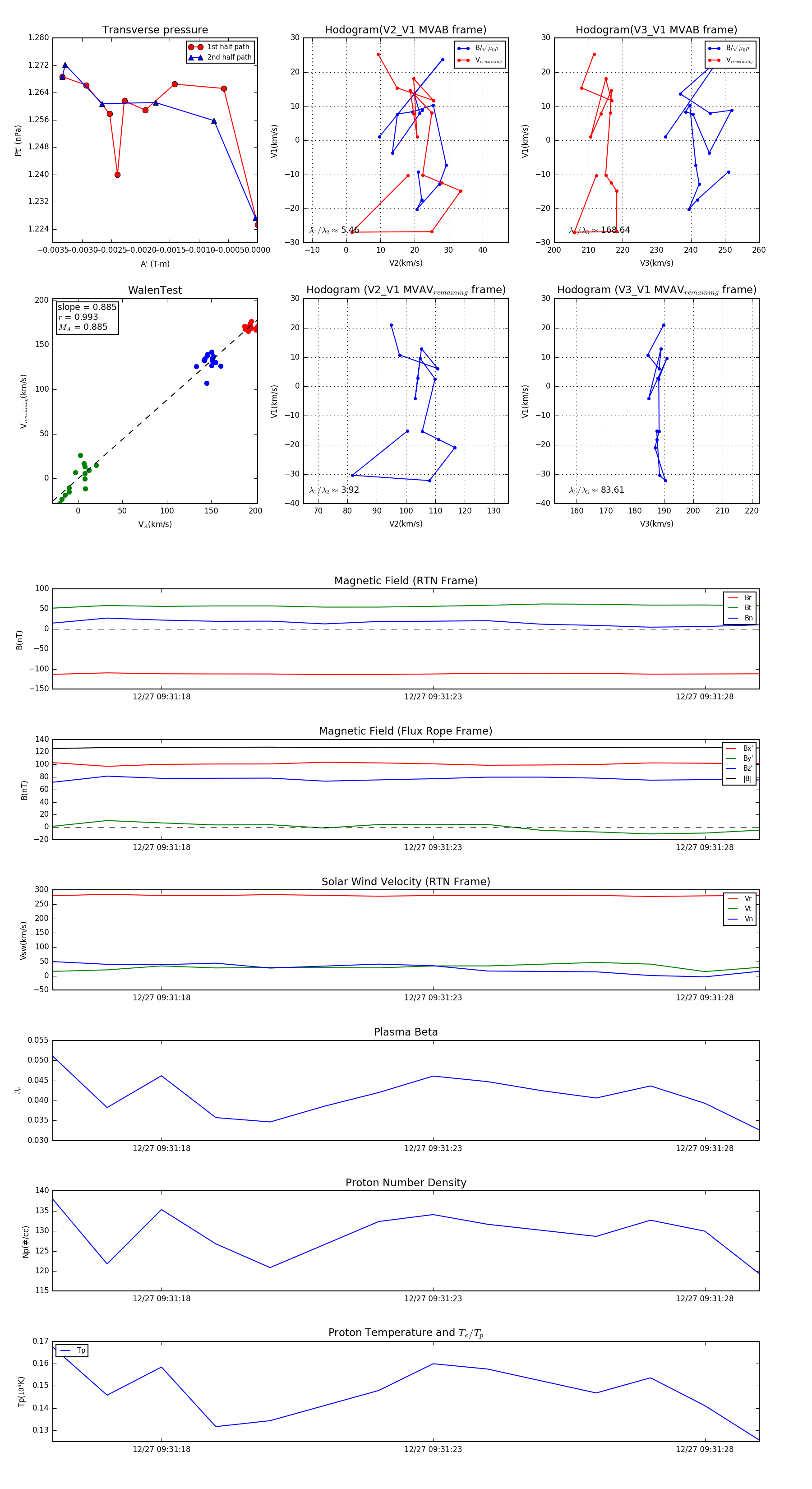
Flux Rope in 2024

Flux Rope Event 2024-12-27 09:31:16 ~ 2024-12-27 09:31:29 (14 seconds)


plot