HOME   LIST
‹–   –›

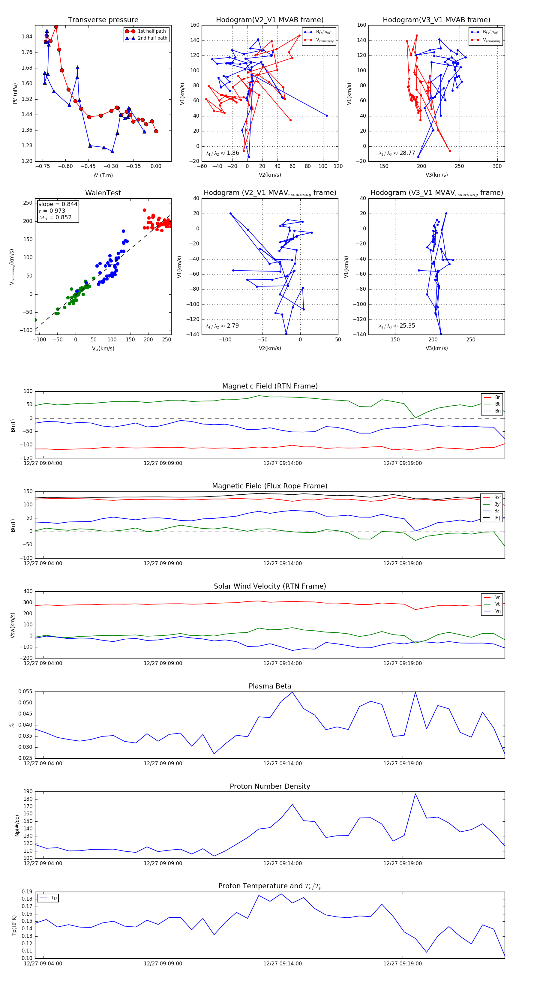
Flux Rope in 2024

Flux Rope Event 2024-12-27 09:03:40 ~ 2024-12-27 09:23:16 (1177 seconds)


plot