HOME   LIST
‹–   –›

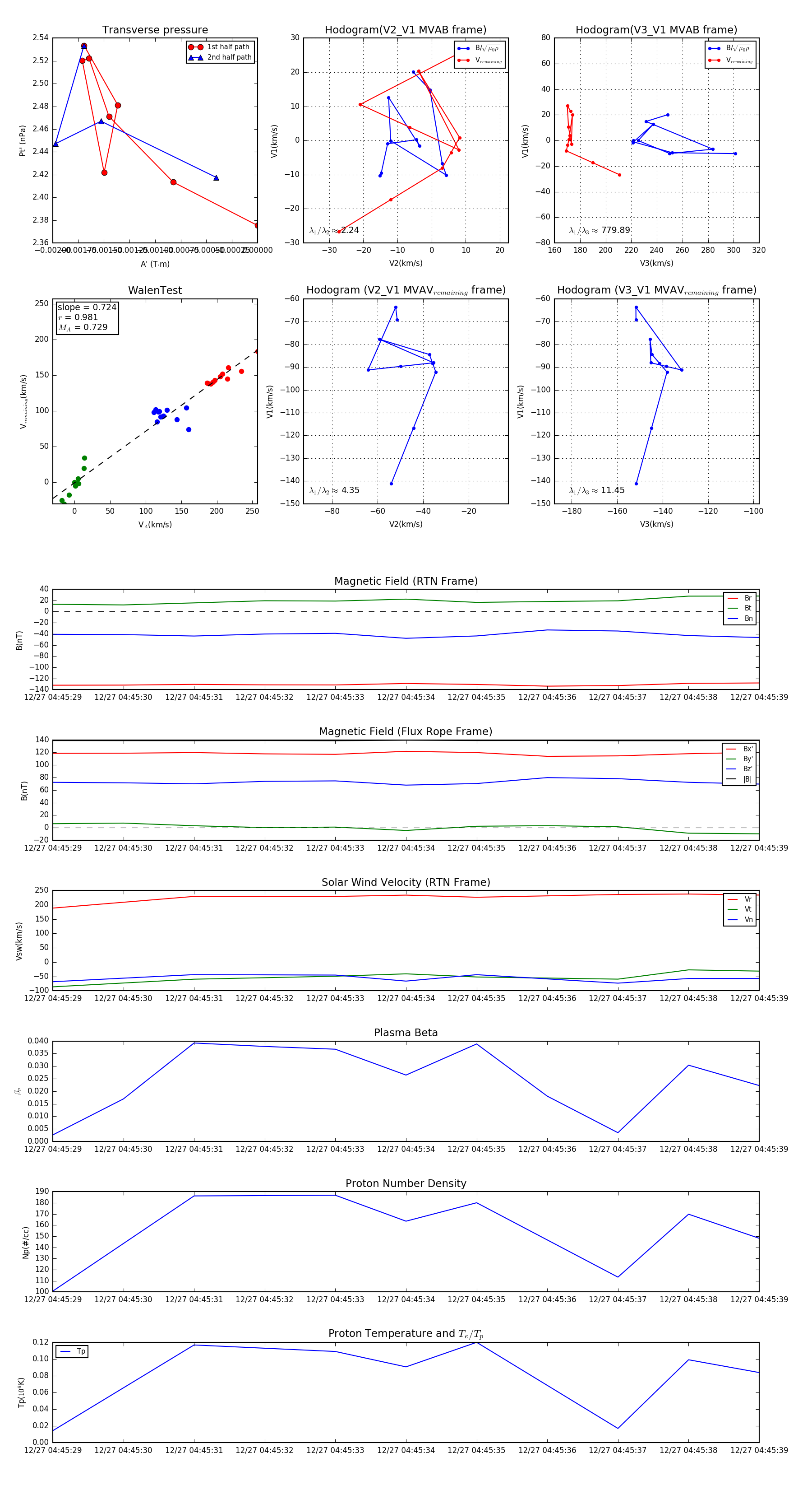
Flux Rope in 2024

Flux Rope Event 2024-12-27 04:45:29 ~ 2024-12-27 04:45:39 (11 seconds)


plot