HOME   LIST
‹–   –›

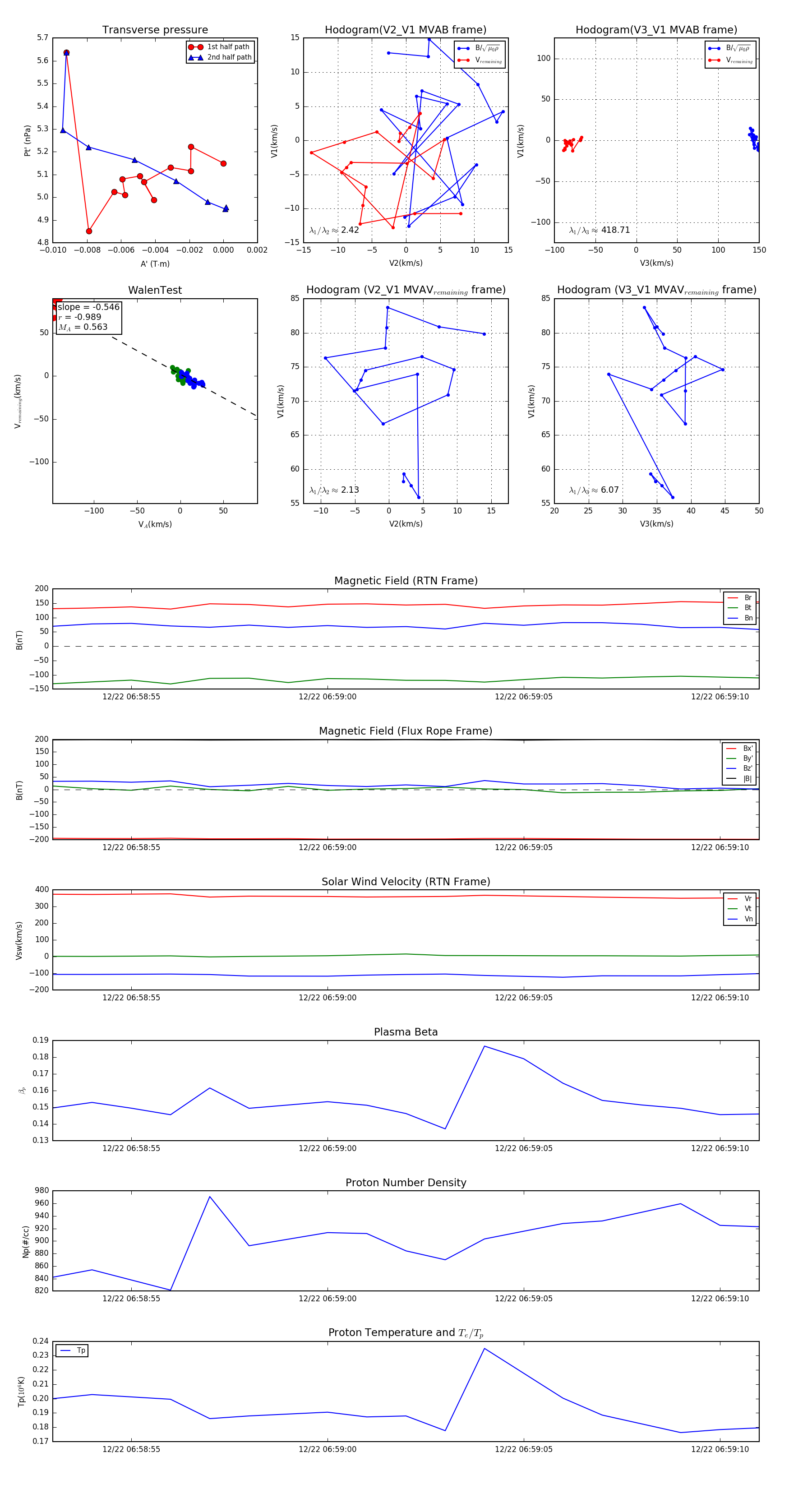
Flux Rope in 2024

Flux Rope Event 2024-12-22 06:58:53 ~ 2024-12-22 06:59:11 (19 seconds)


plot