HOME   LIST
‹–   –›

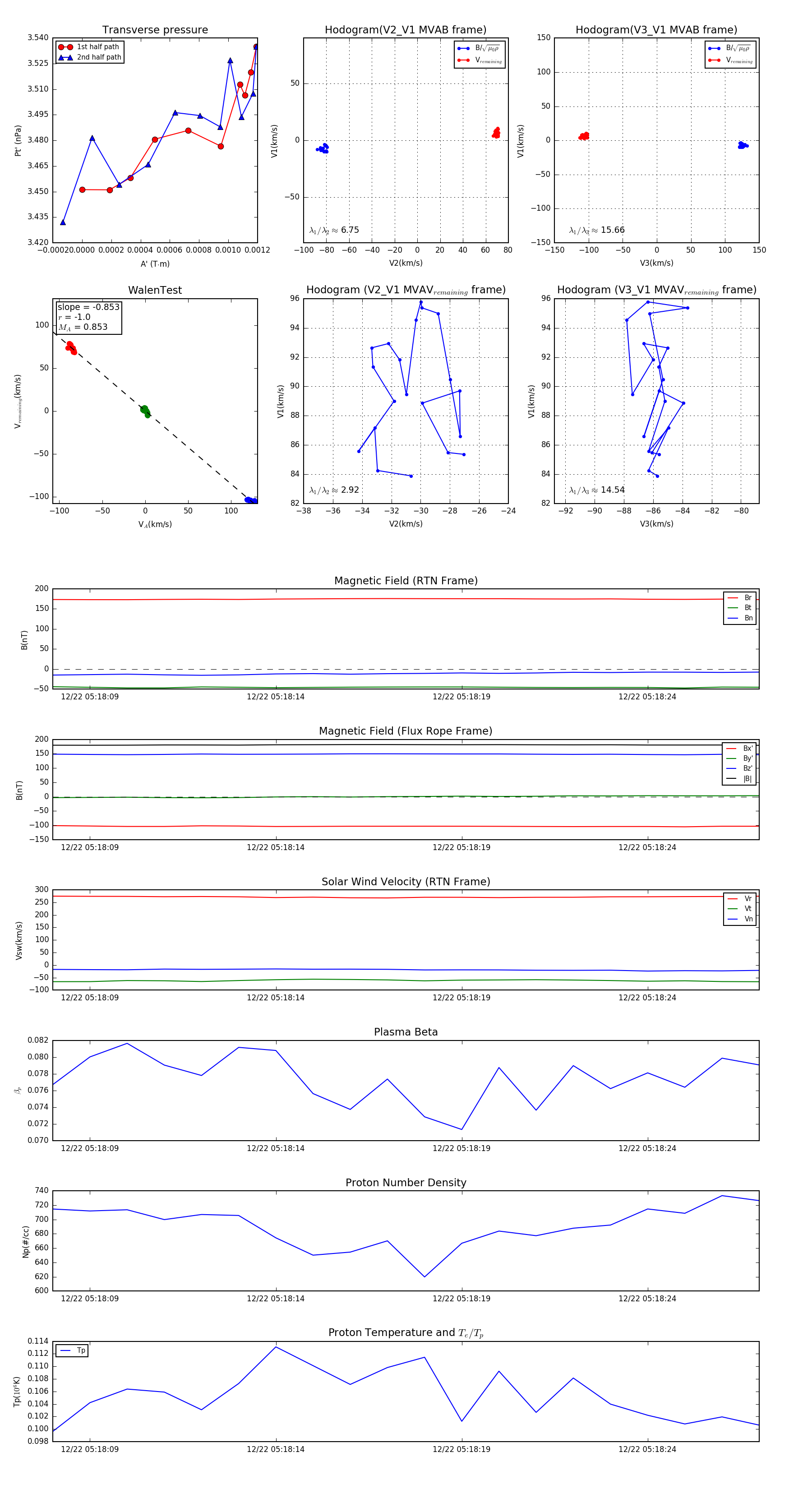
Flux Rope in 2024

Flux Rope Event 2024-12-22 05:18:08 ~ 2024-12-22 05:18:27 (20 seconds)


plot