HOME   LIST
‹–   –›

Flux Rope in 2024

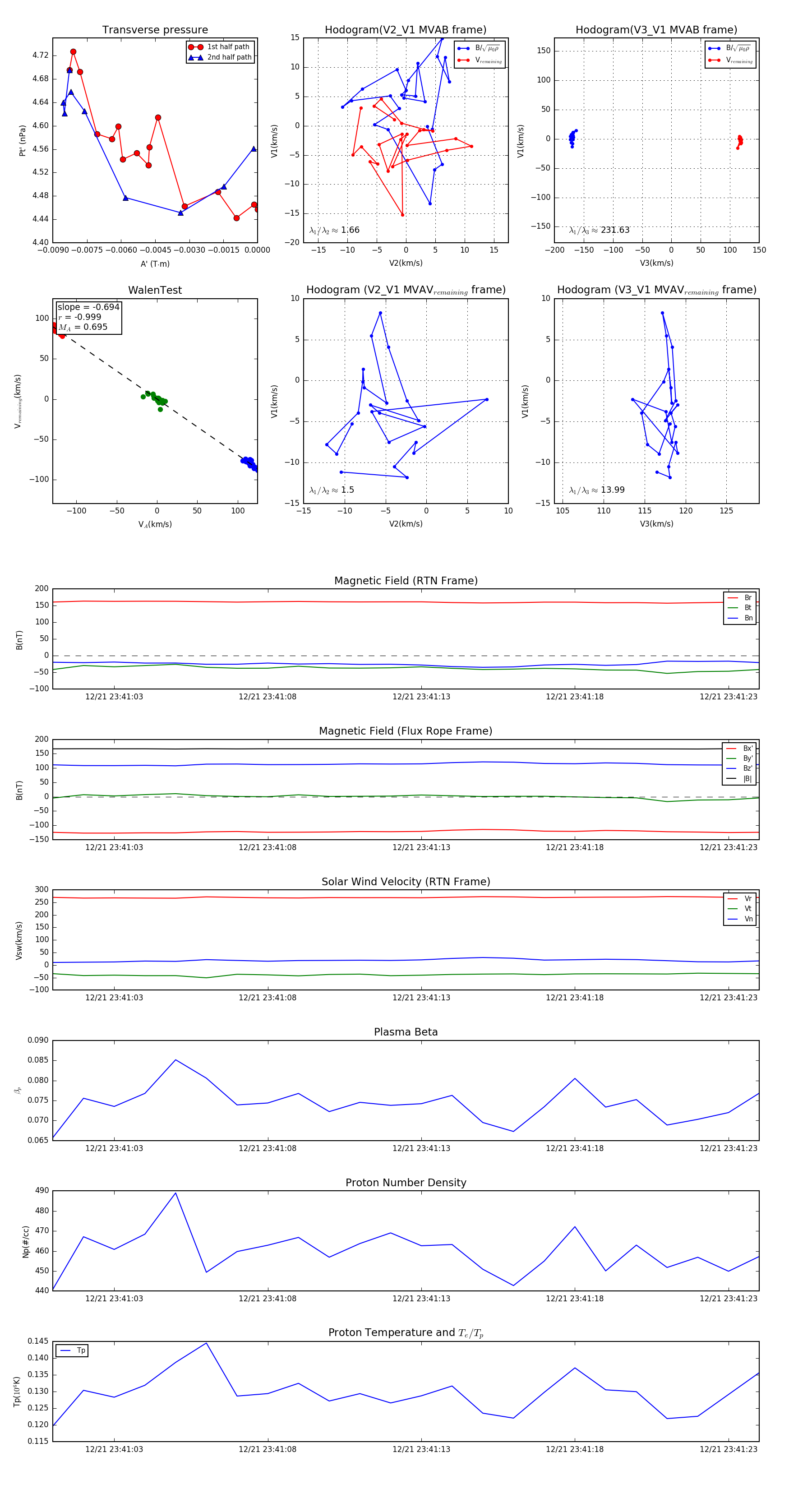
Flux Rope Event 2024-12-21 23:41:01 ~ 2024-12-21 23:41:24 (24 seconds)


plot