HOME   LIST
‹–   –›

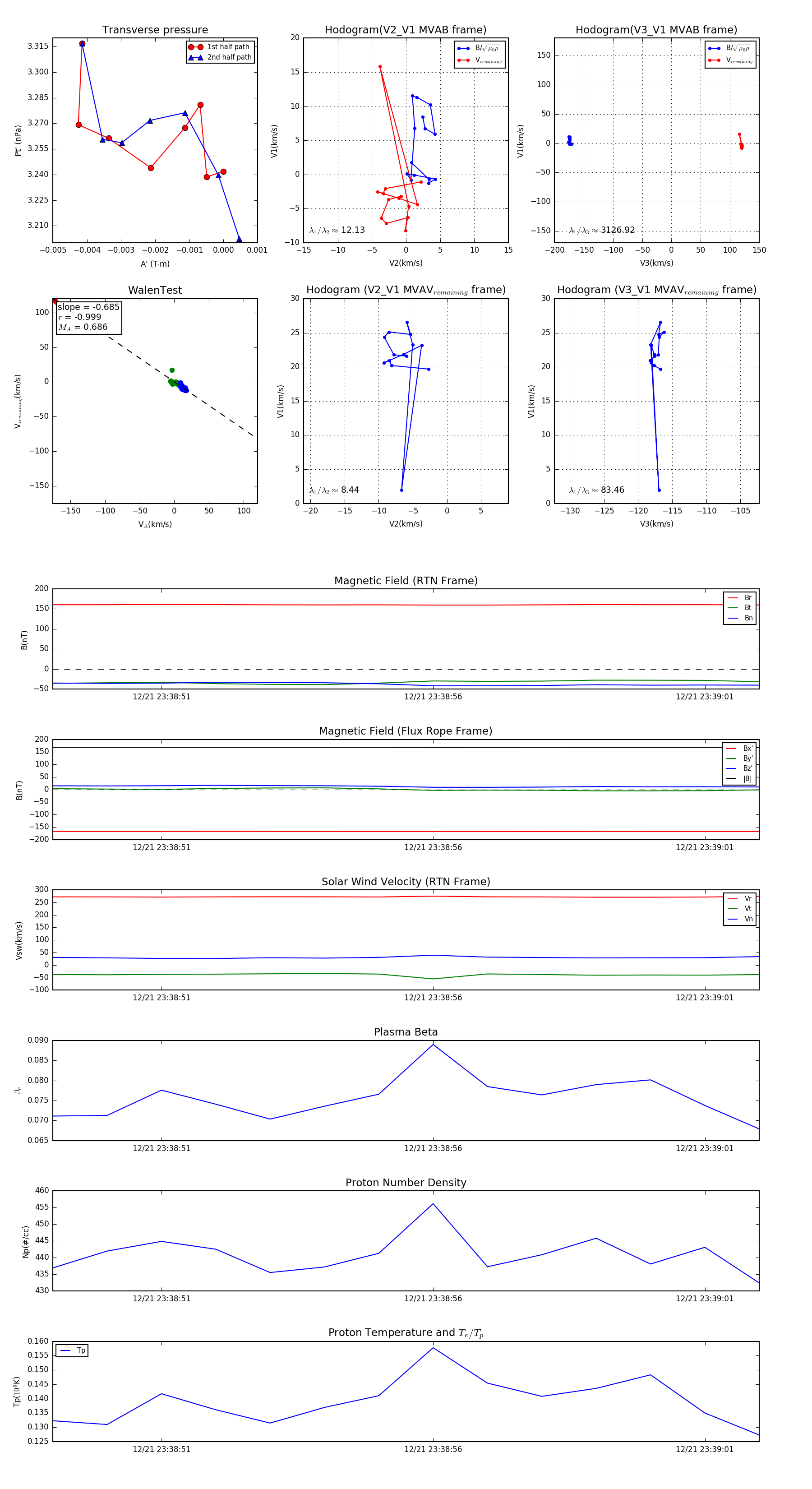
Flux Rope in 2024

Flux Rope Event 2024-12-21 23:38:49 ~ 2024-12-21 23:39:02 (14 seconds)


plot