HOME   LIST
‹–   –›

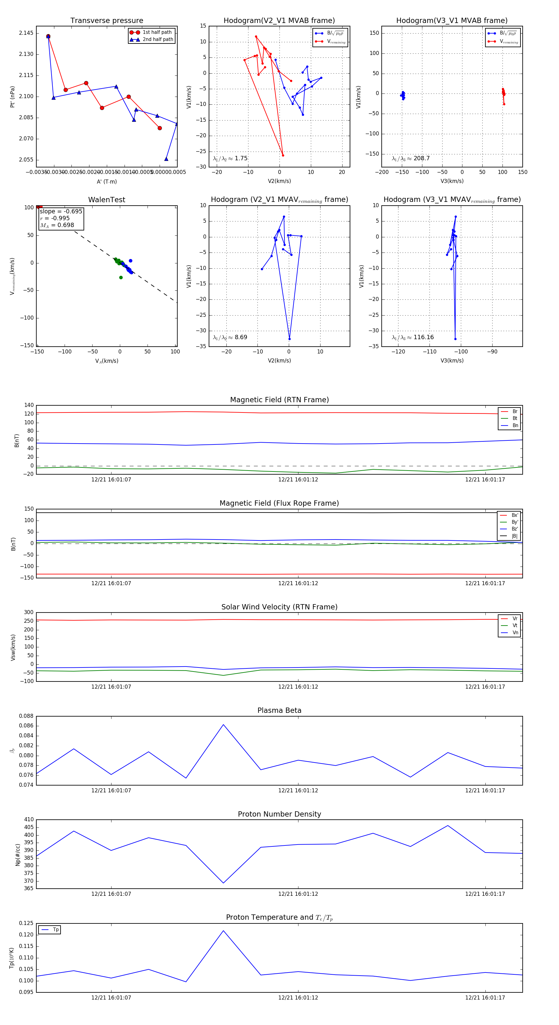
Flux Rope in 2024

Flux Rope Event 2024-12-21 16:01:05 ~ 2024-12-21 16:01:18 (14 seconds)


plot