HOME   LIST
‹–   –›

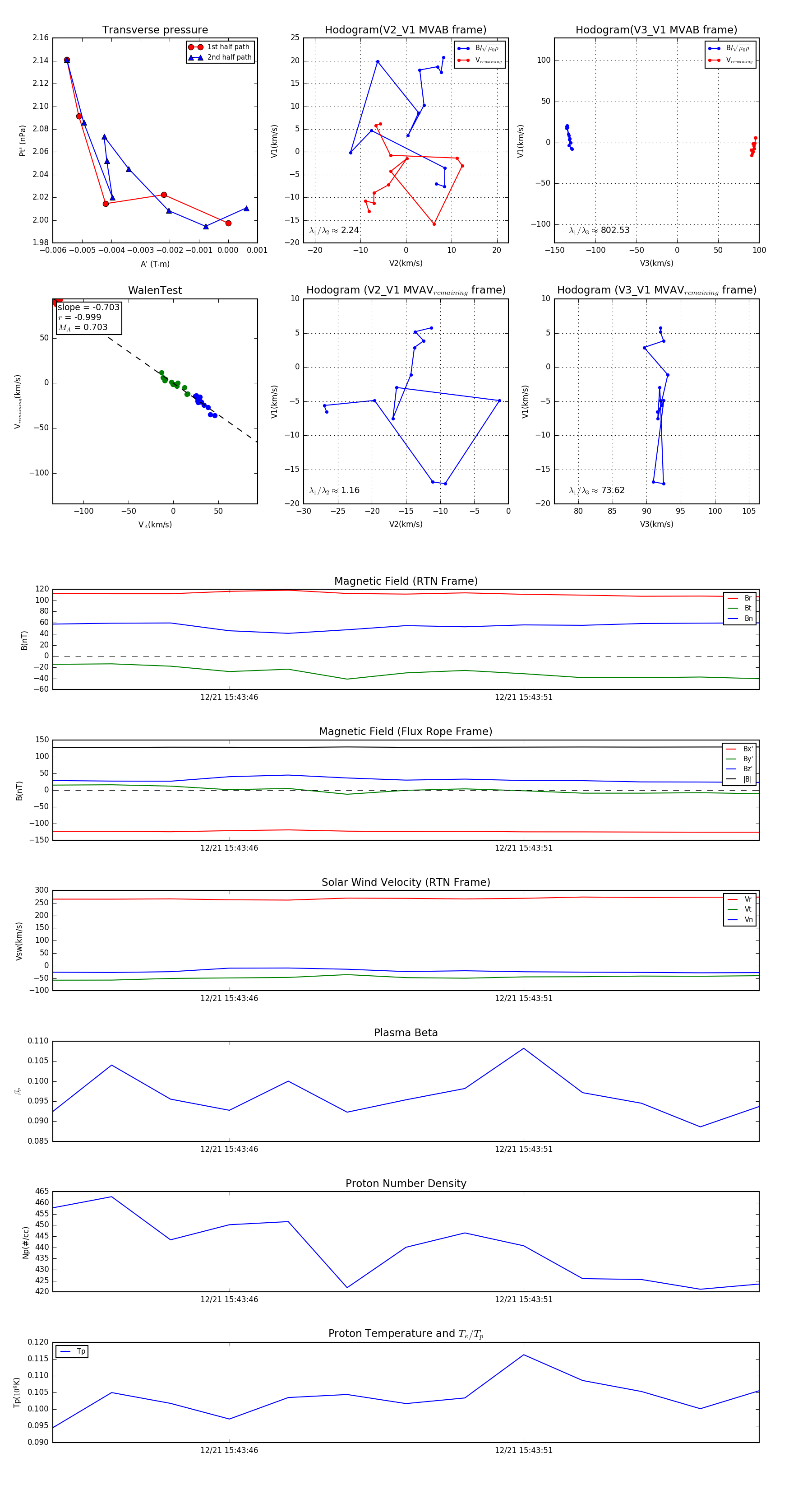
Flux Rope in 2024

Flux Rope Event 2024-12-21 15:43:43 ~ 2024-12-21 15:43:55 (13 seconds)


plot