HOME   LIST
‹–   –›

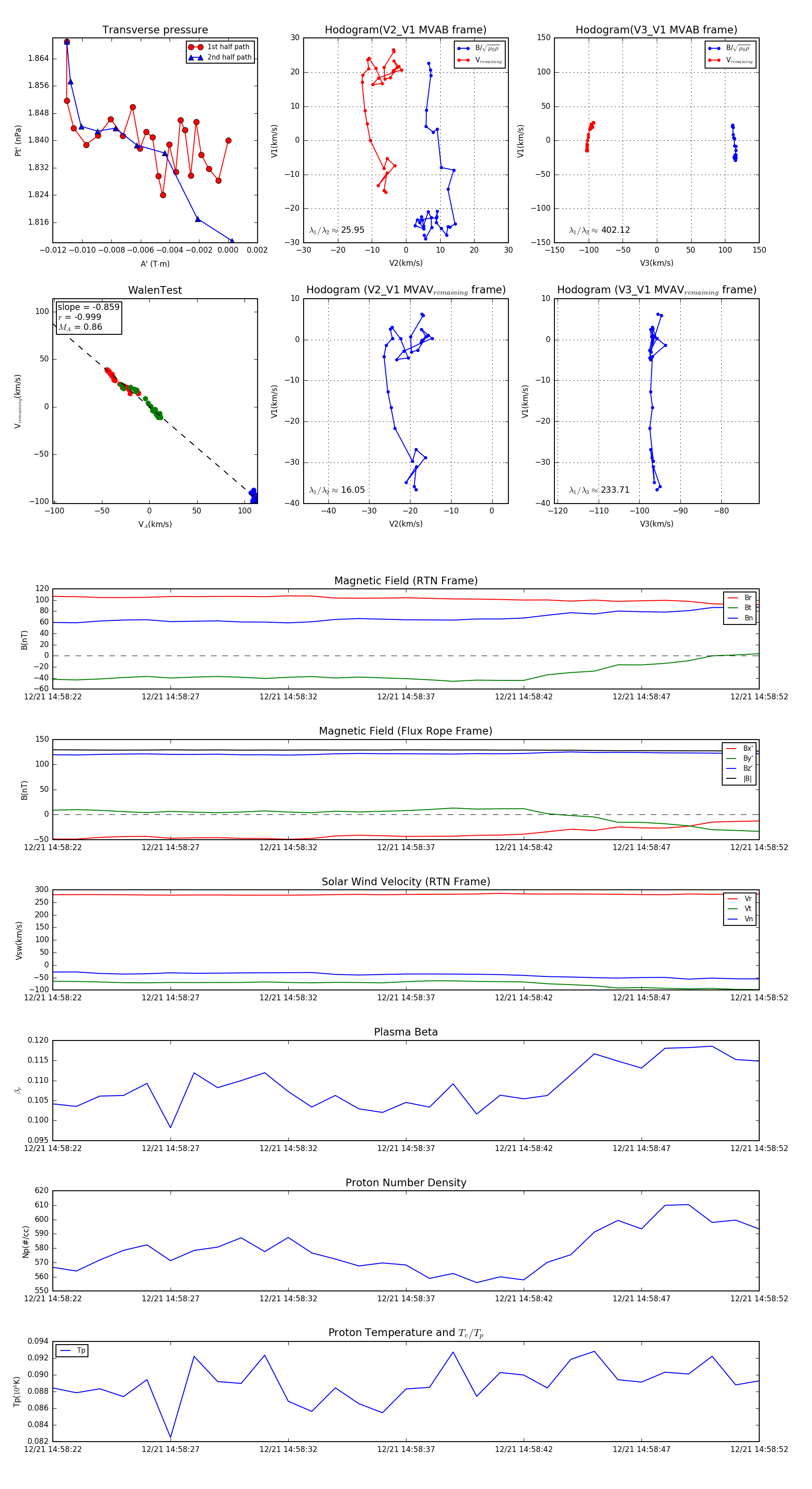
Flux Rope in 2024

Flux Rope Event 2024-12-21 14:58:22 ~ 2024-12-21 14:58:52 (31 seconds)


plot