HOME   LIST
‹–   –›

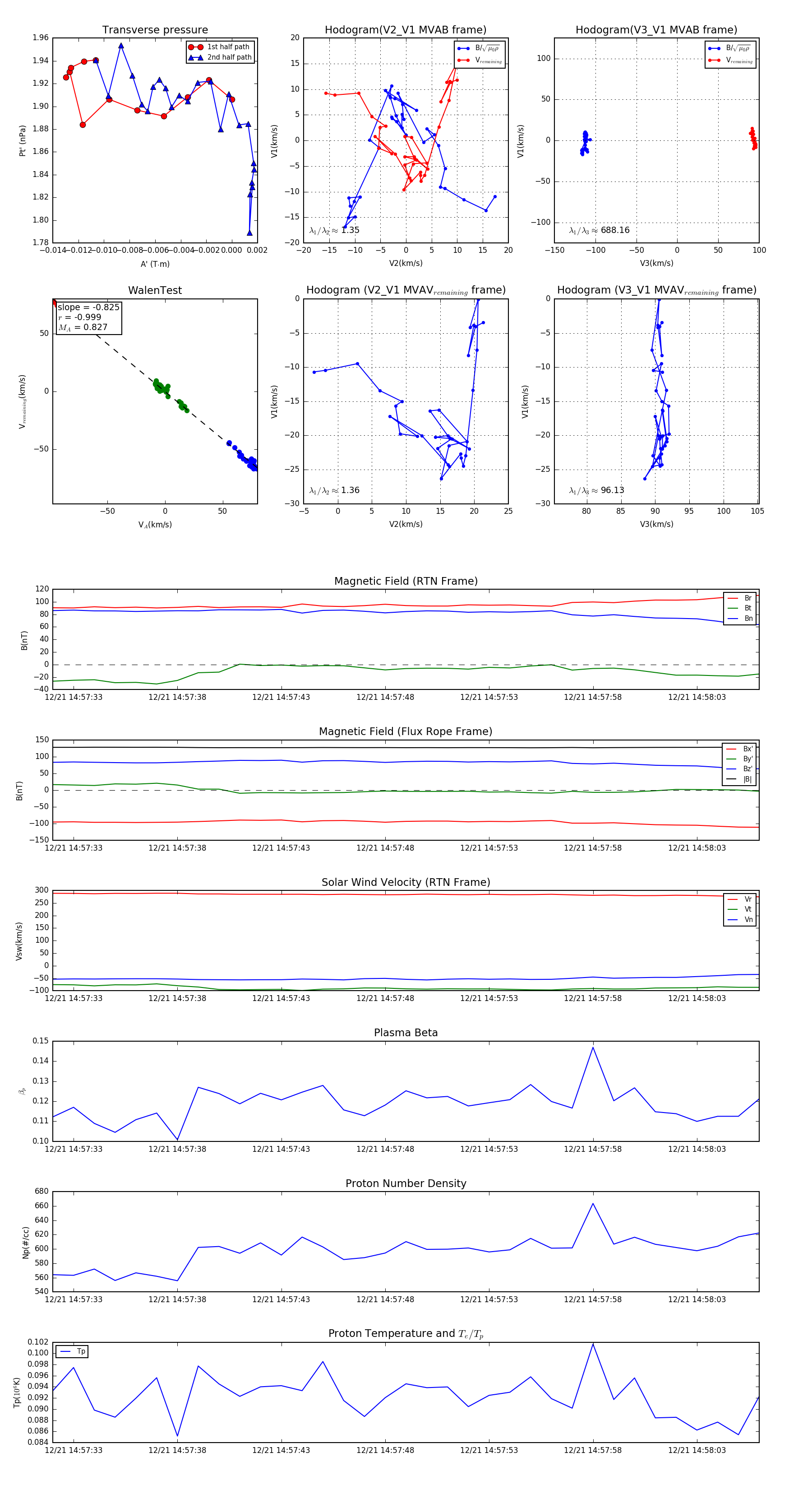
Flux Rope in 2024

Flux Rope Event 2024-12-21 14:57:32 ~ 2024-12-21 14:58:06 (35 seconds)


plot