HOME   LIST
‹–   –›

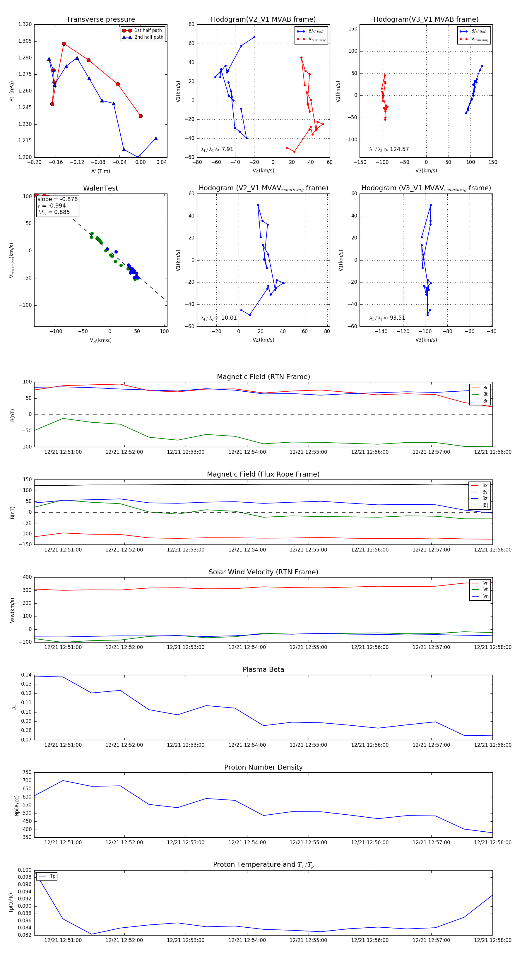
Flux Rope in 2024

Flux Rope Event 2024-12-21 12:50:32 ~ 2024-12-21 12:58:00 (449 seconds)


plot