HOME   LIST
‹–   –›

Flux Rope in 2024

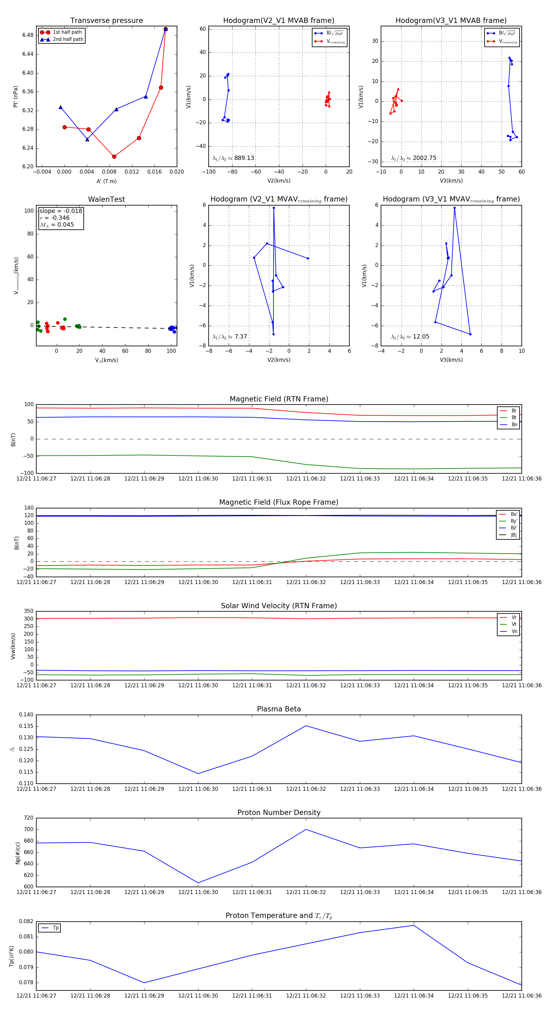
Flux Rope Event 2024-12-21 11:06:27 ~ 2024-12-21 11:06:36 (10 seconds)


plot