HOME   LIST
‹–   –›

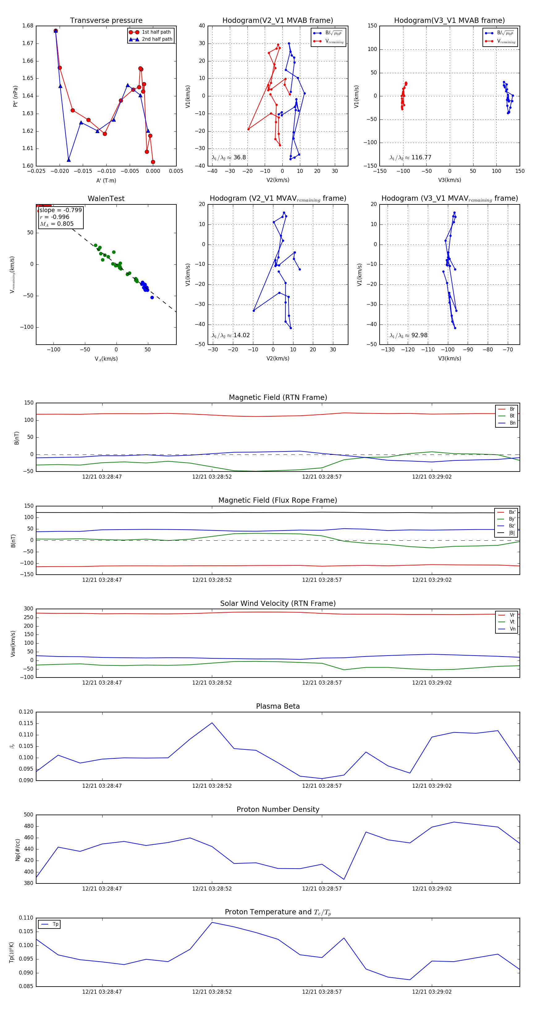
Flux Rope in 2024

Flux Rope Event 2024-12-21 03:28:44 ~ 2024-12-21 03:29:06 (23 seconds)


plot