HOME   LIST
‹–   –›

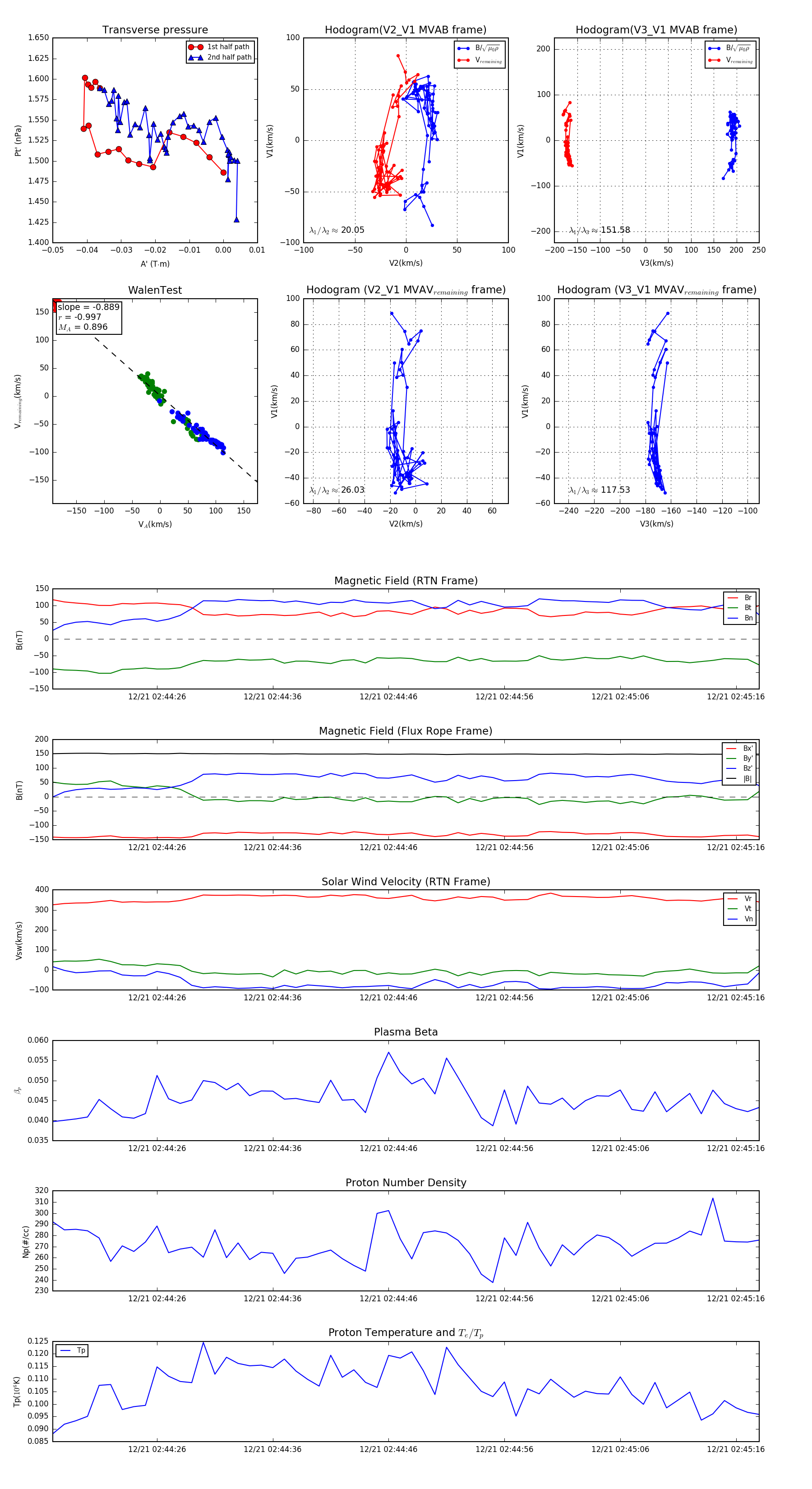
Flux Rope in 2024

Flux Rope Event 2024-12-21 02:44:17 ~ 2024-12-21 02:45:18 (62 seconds)


plot