HOME   LIST
‹–   –›

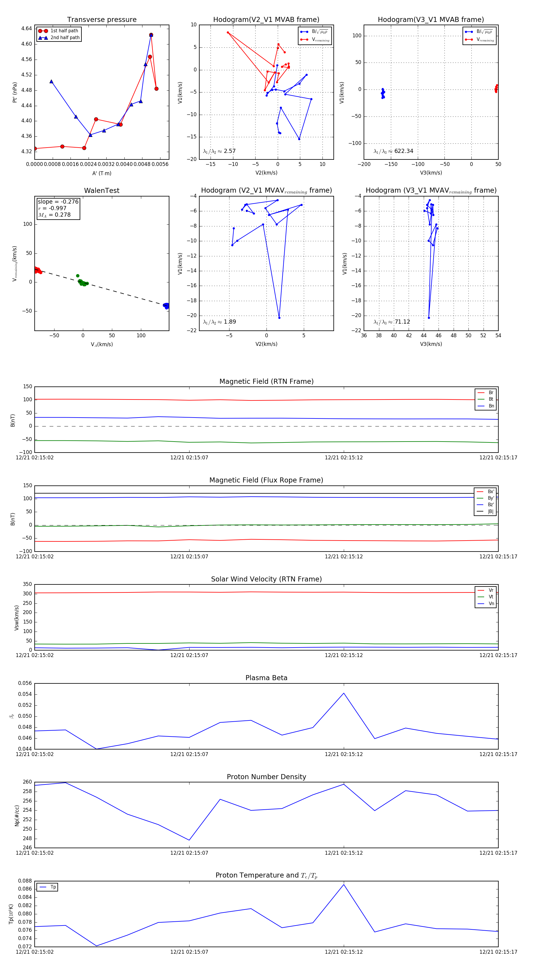
Flux Rope in 2024

Flux Rope Event 2024-12-21 02:15:02 ~ 2024-12-21 02:15:17 (16 seconds)


plot