HOME   LIST
‹–   –›

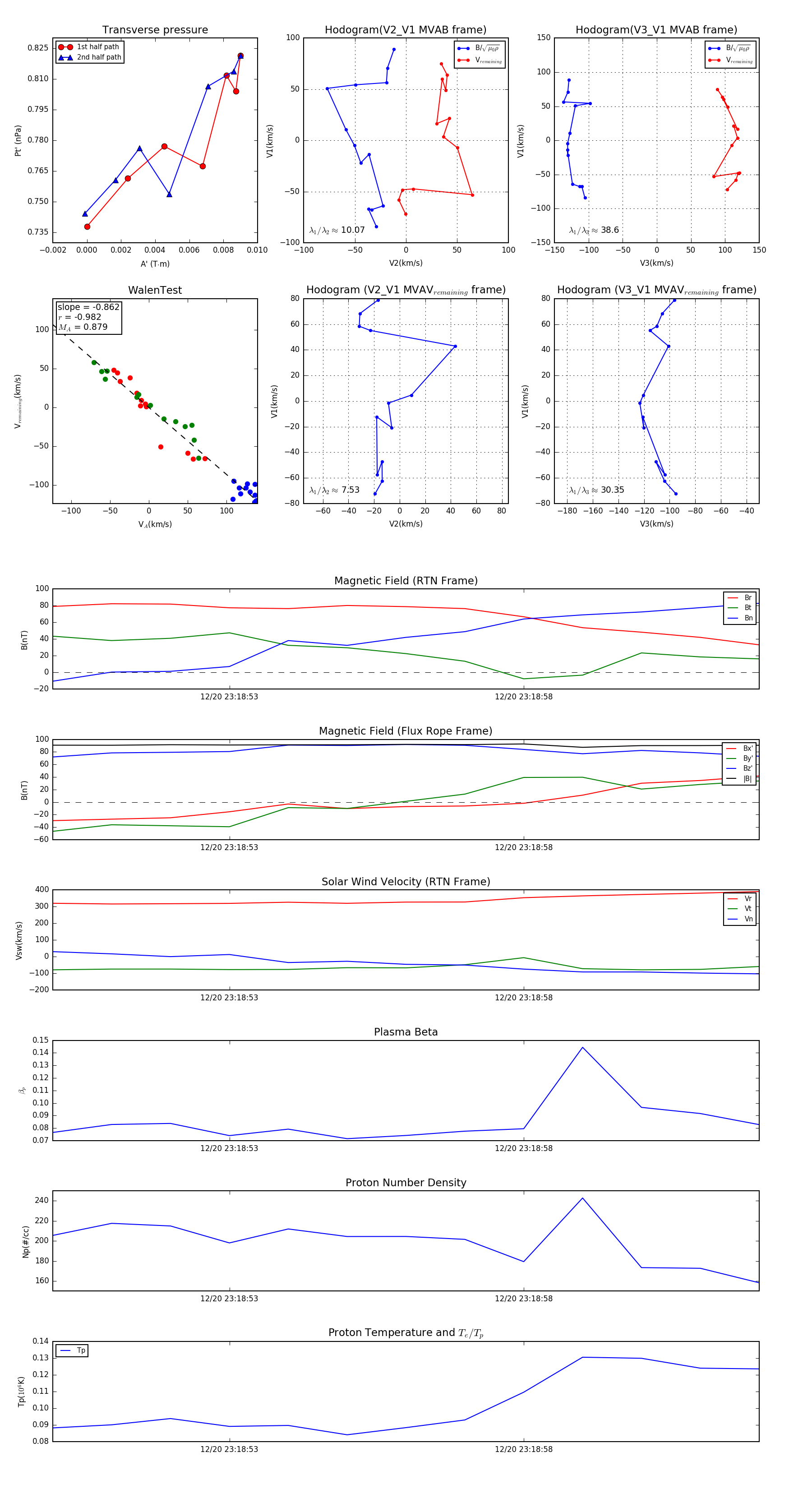
Flux Rope in 2024

Flux Rope Event 2024-12-20 23:18:50 ~ 2024-12-20 23:19:02 (13 seconds)


plot