HOME   LIST
‹–   –›

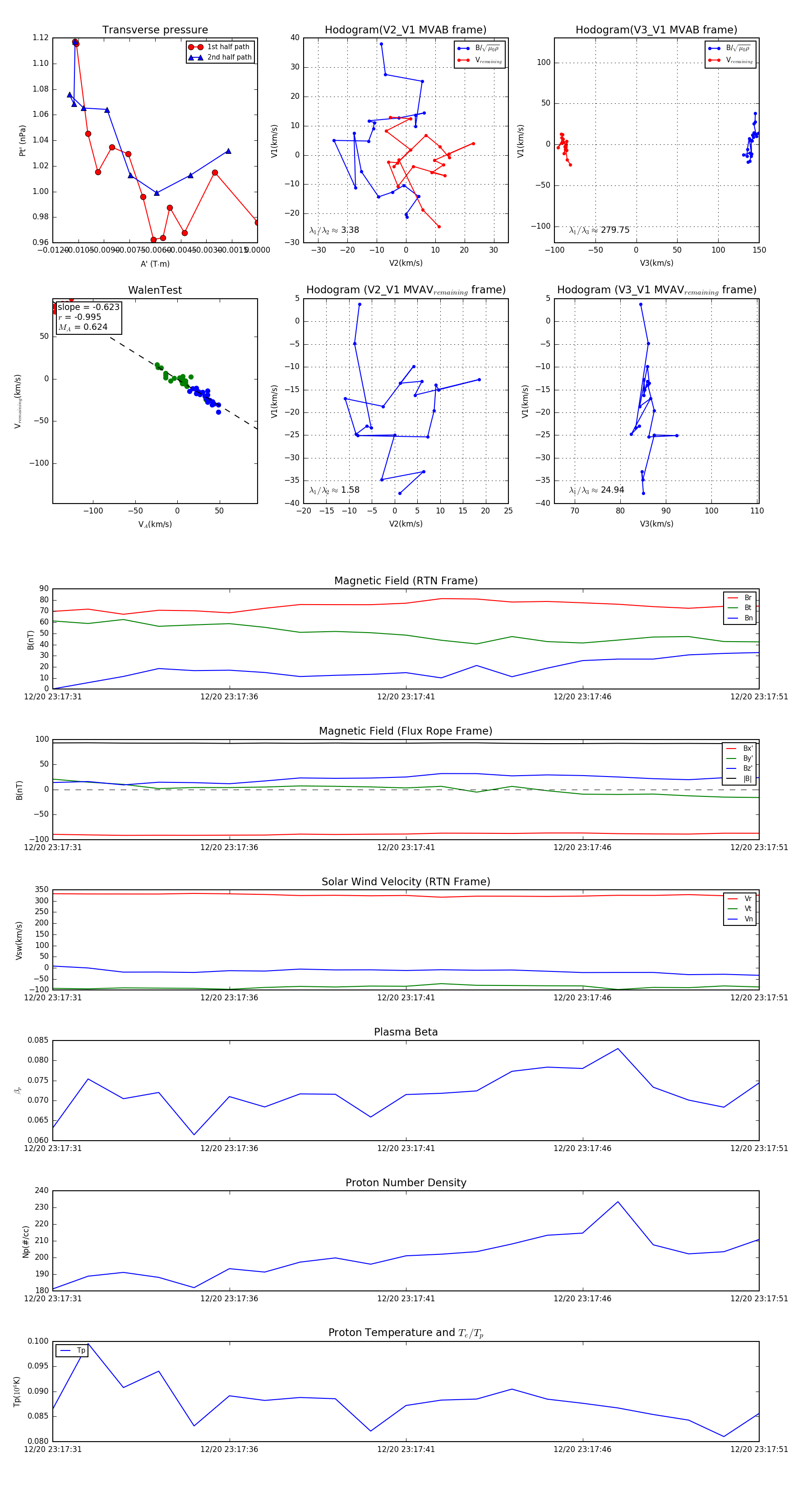
Flux Rope in 2024

Flux Rope Event 2024-12-20 23:17:31 ~ 2024-12-20 23:17:51 (21 seconds)


plot