HOME   LIST
‹–   –›

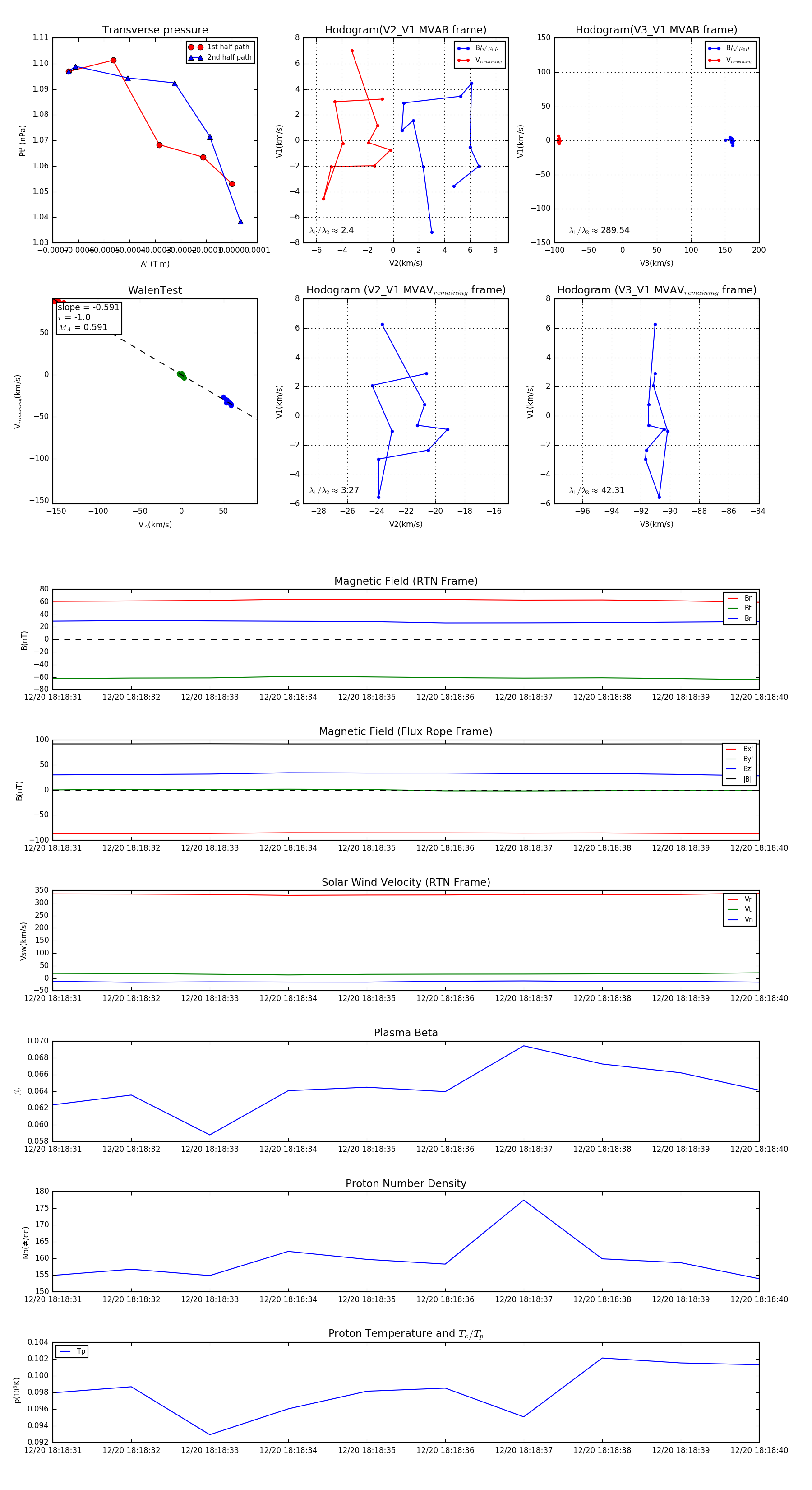
Flux Rope in 2024

Flux Rope Event 2024-12-20 18:18:31 ~ 2024-12-20 18:18:40 (10 seconds)


plot