HOME   LIST
‹–   –›

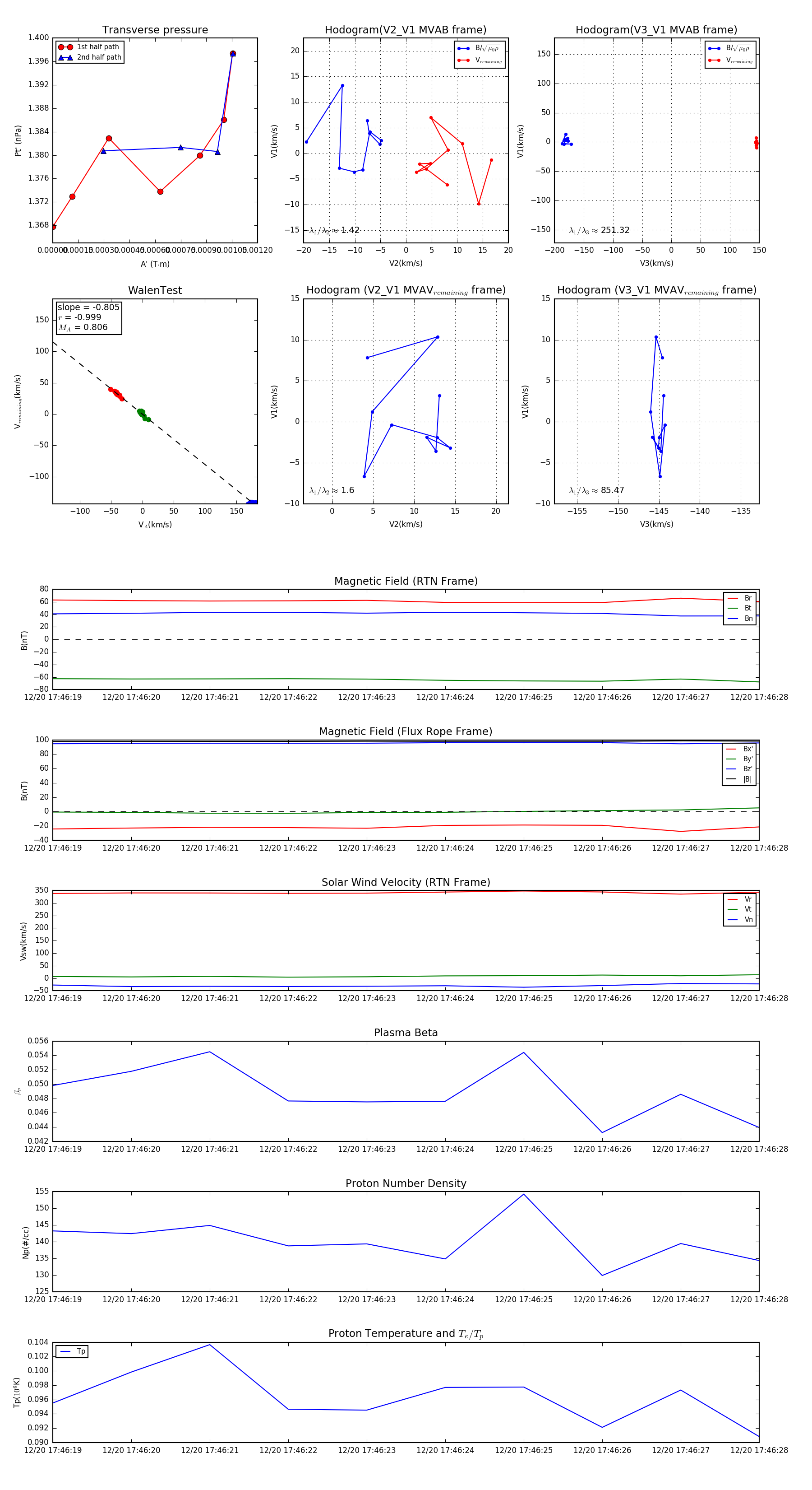
Flux Rope in 2024

Flux Rope Event 2024-12-20 17:46:19 ~ 2024-12-20 17:46:28 (10 seconds)


plot