HOME   LIST
‹–   –›

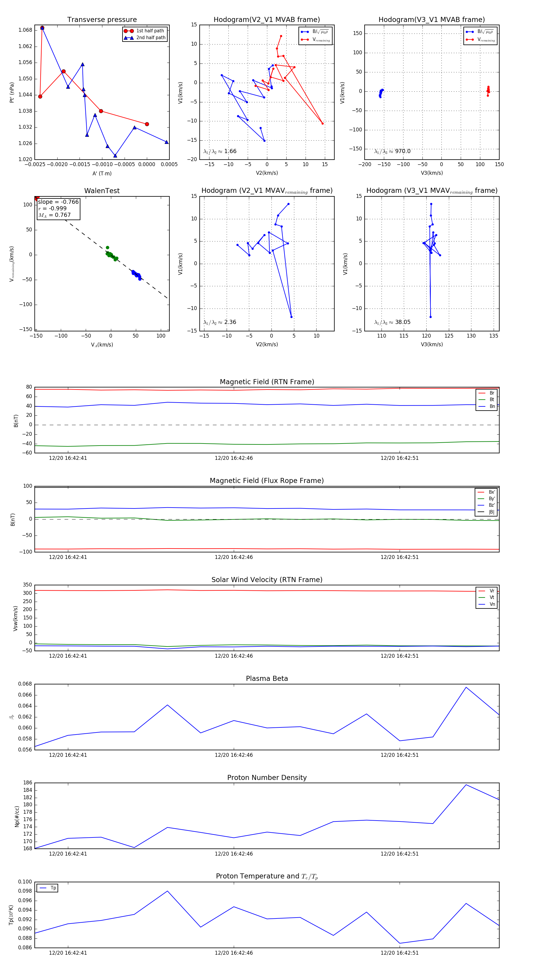
Flux Rope in 2024

Flux Rope Event 2024-12-20 16:42:40 ~ 2024-12-20 16:42:54 (15 seconds)


plot