HOME   LIST
‹–   –›

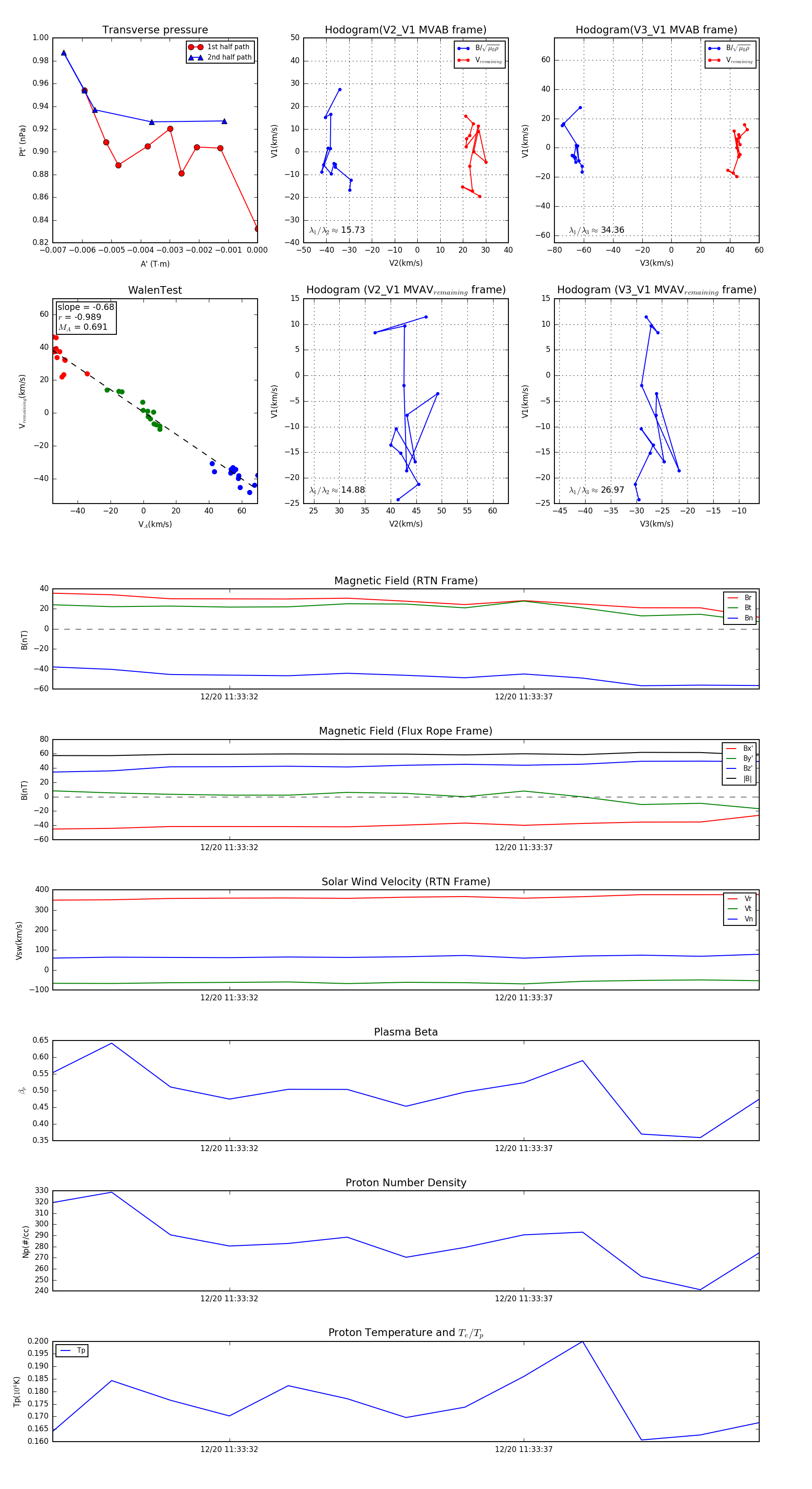
Flux Rope in 2024

Flux Rope Event 2024-12-20 11:33:29 ~ 2024-12-20 11:33:41 (13 seconds)


plot