HOME   LIST
‹–   –›

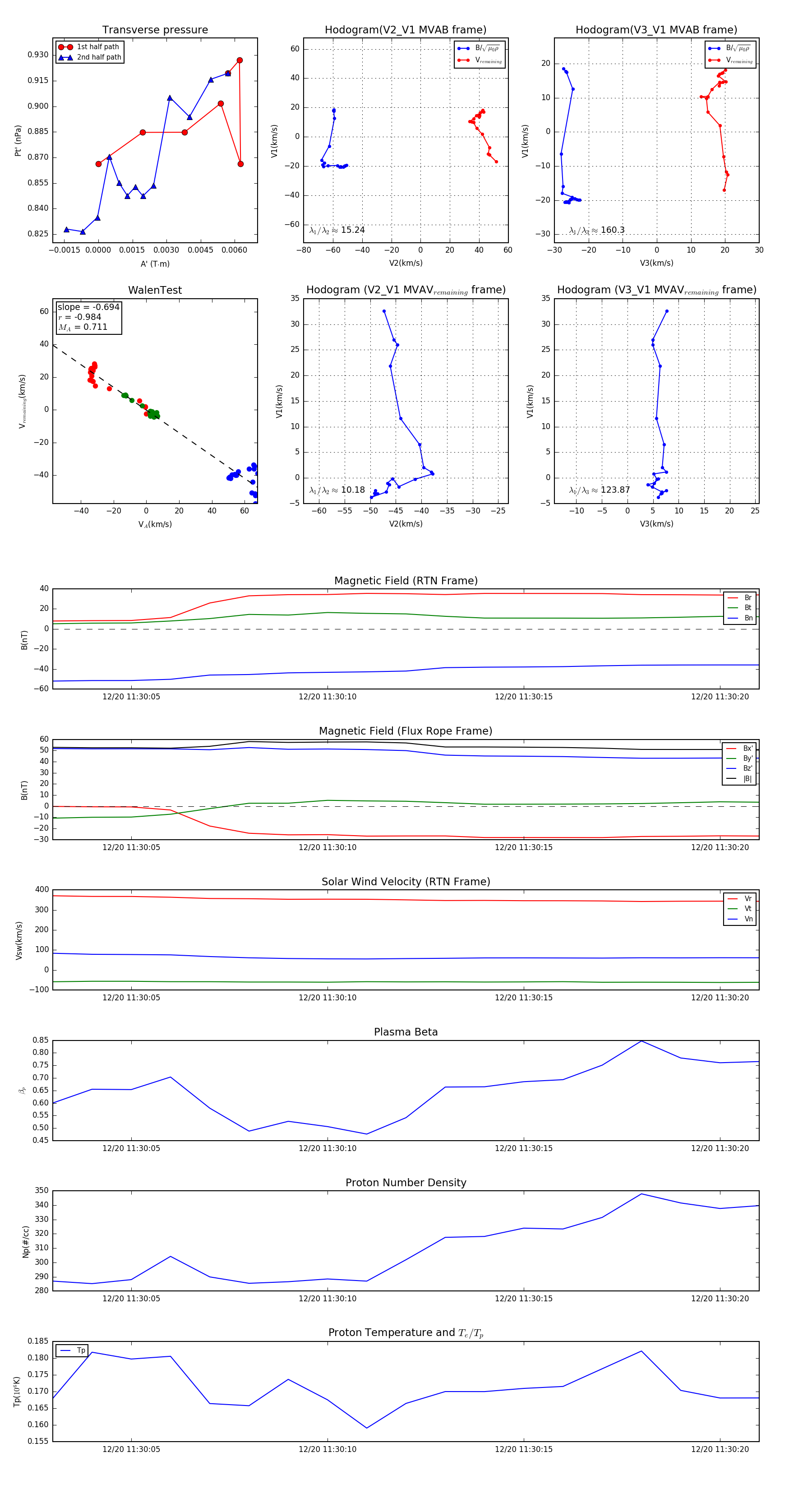
Flux Rope in 2024

Flux Rope Event 2024-12-20 11:30:03 ~ 2024-12-20 11:30:21 (19 seconds)


plot