HOME   LIST
‹–   –›

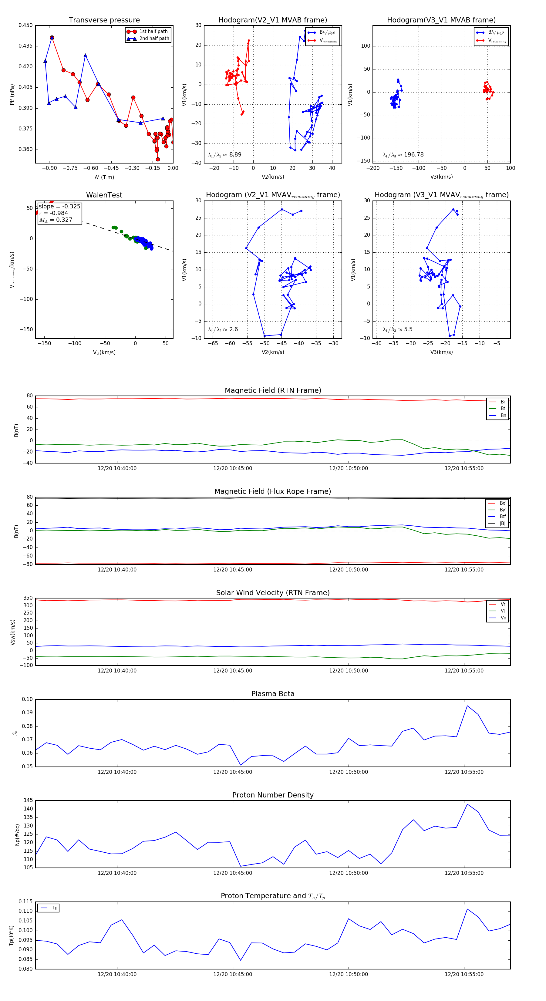
Flux Rope in 2024

Flux Rope Event 2024-12-20 10:36:28 ~ 2024-12-20 10:57:00 (1233 seconds)


plot