HOME   LIST
‹–   –›

Flux Rope in 2024

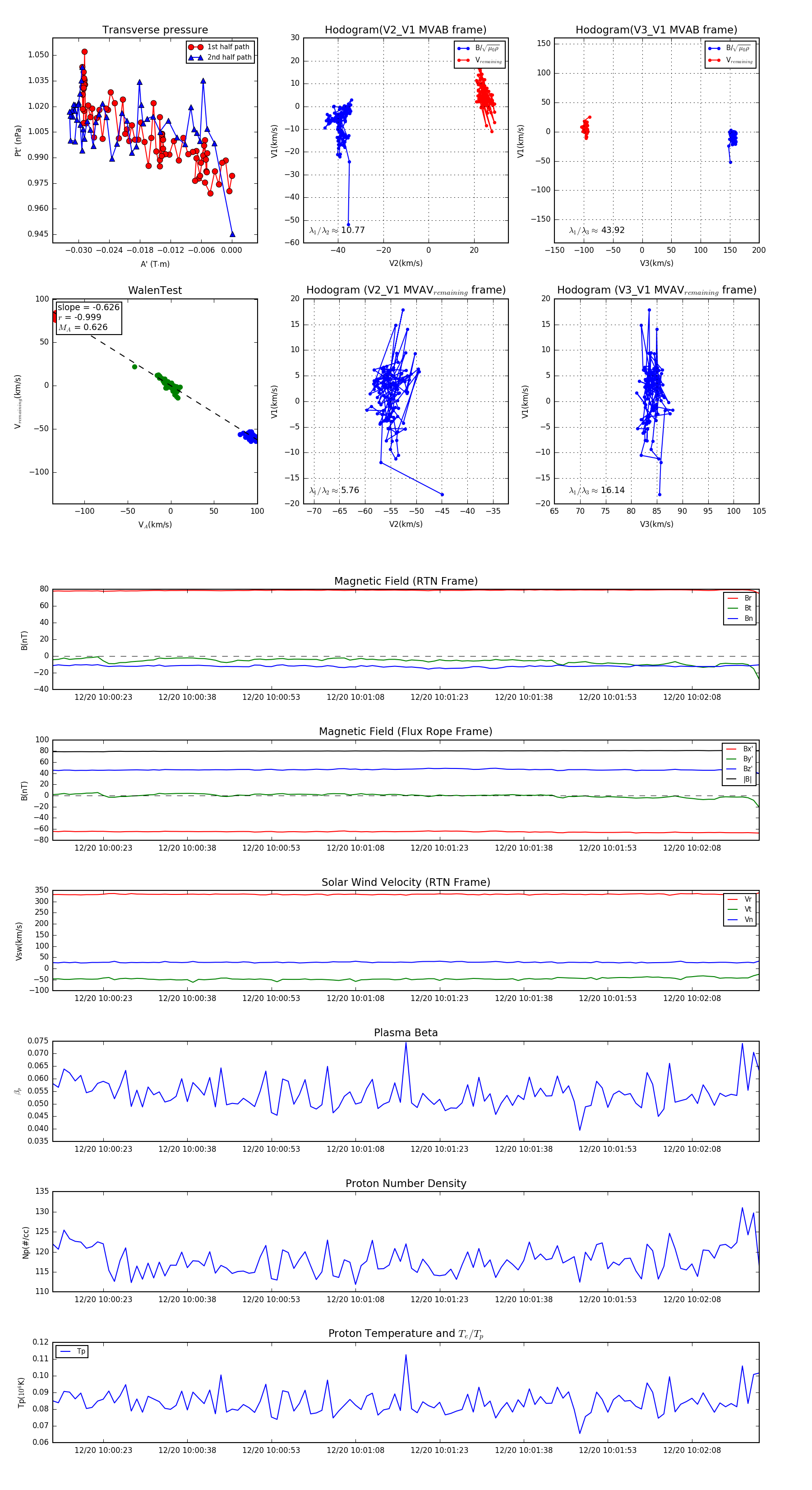
Flux Rope Event 2024-12-20 10:00:14 ~ 2024-12-20 10:02:20 (127 seconds)


plot