HOME   LIST
‹–   –›

Flux Rope in 2024

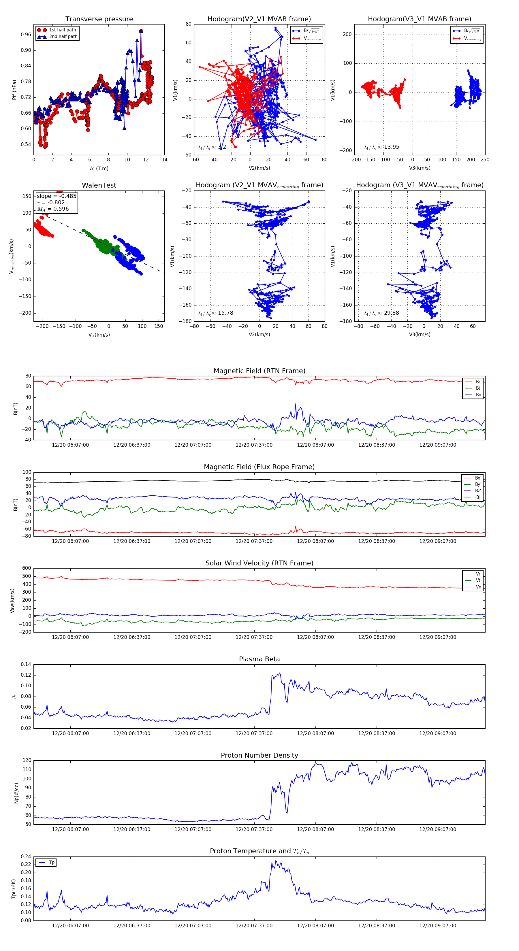
Flux Rope Event 2024-12-20 05:49:00 ~ 2024-12-20 09:30:12 (13273 seconds)


plot