HOME   LIST
‹–   –›

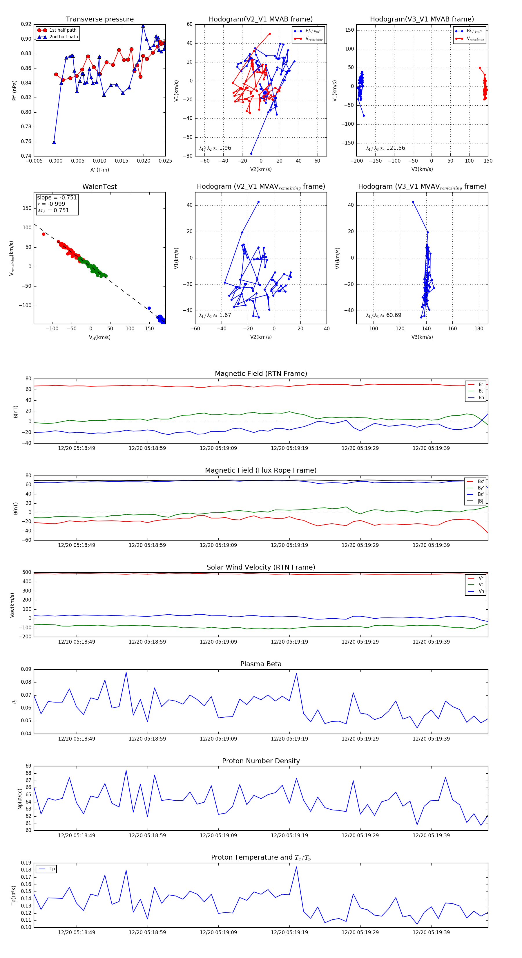
Flux Rope in 2024

Flux Rope Event 2024-12-20 05:18:43 ~ 2024-12-20 05:19:47 (65 seconds)


plot