HOME   LIST
‹–   –›

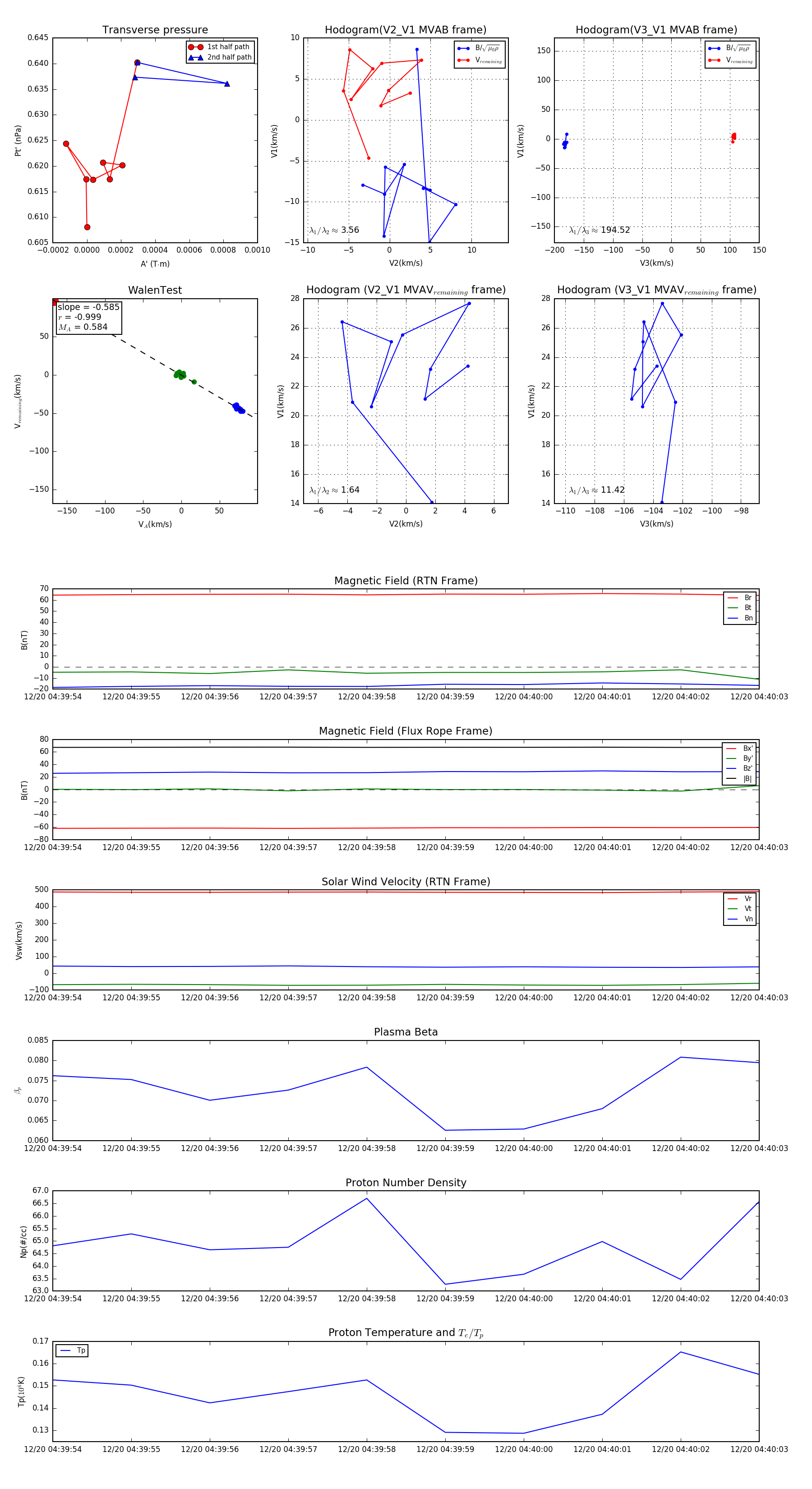
Flux Rope in 2024

Flux Rope Event 2024-12-20 04:39:54 ~ 2024-12-20 04:40:03 (10 seconds)


plot