HOME   LIST
‹–   –›

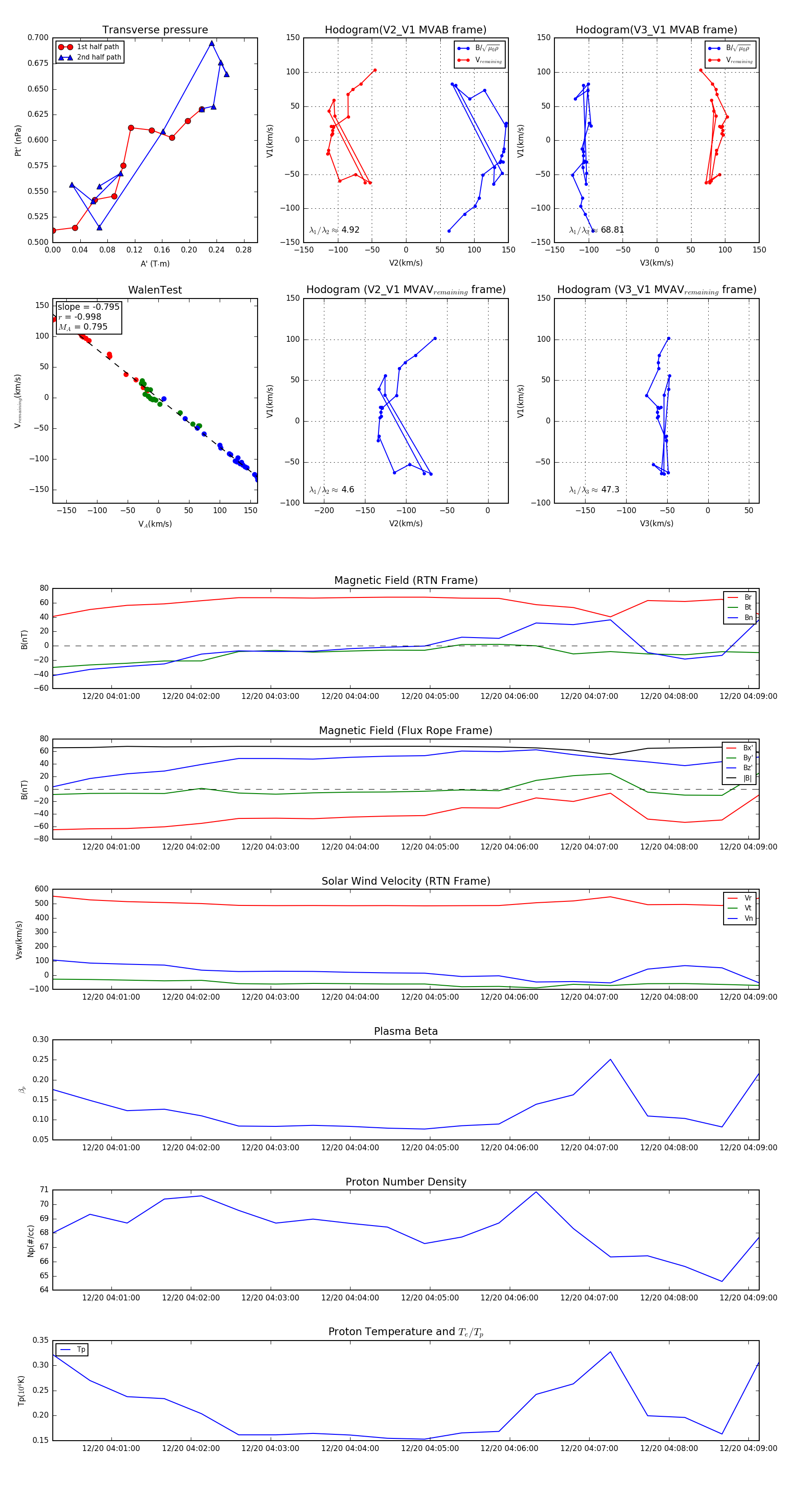
Flux Rope in 2024

Flux Rope Event 2024-12-20 04:00:16 ~ 2024-12-20 04:09:08 (533 seconds)


plot