HOME   LIST
‹–   –›

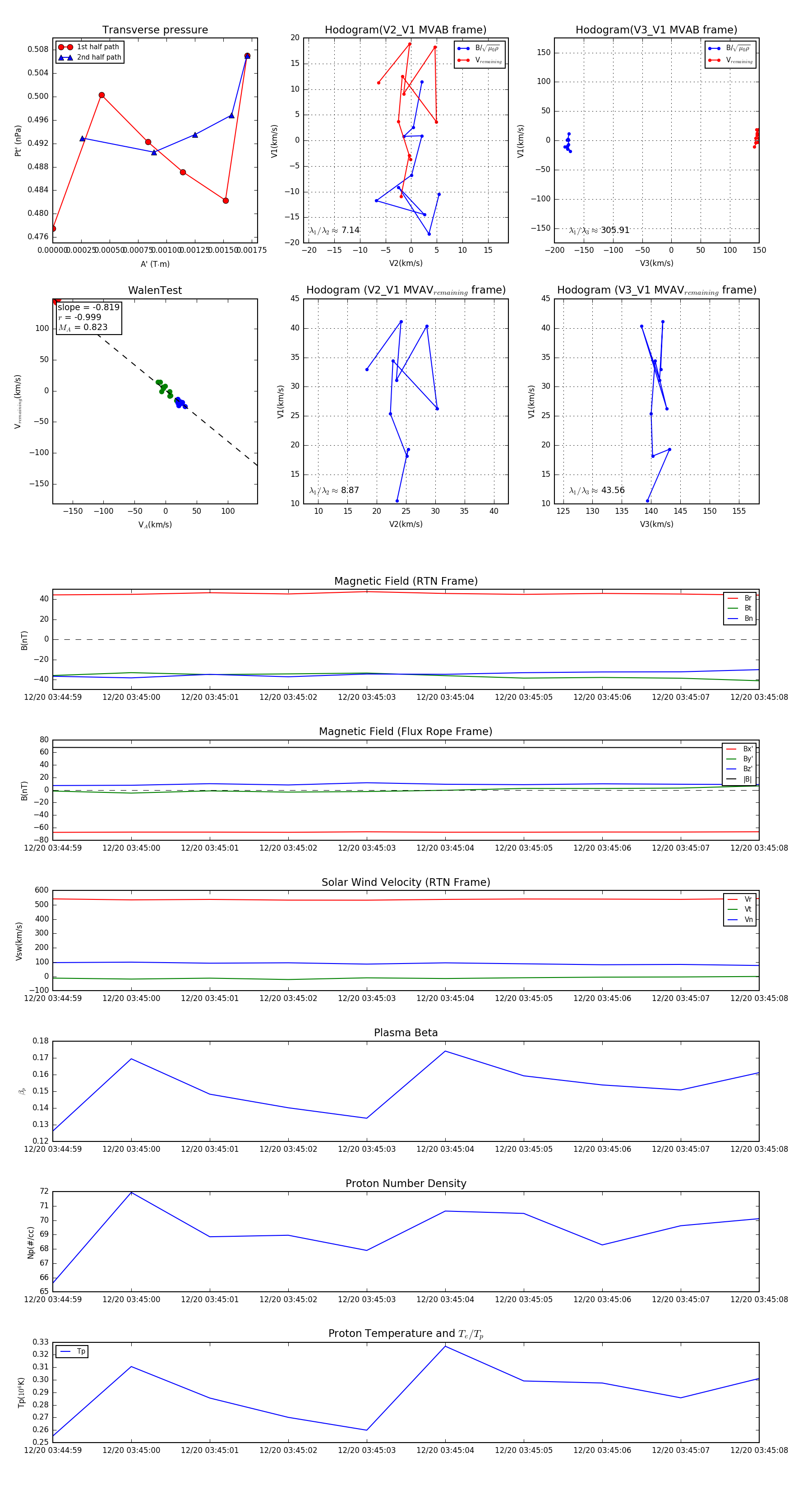
Flux Rope in 2024

Flux Rope Event 2024-12-20 03:44:59 ~ 2024-12-20 03:45:08 (10 seconds)


plot