HOME   LIST
‹–   –›

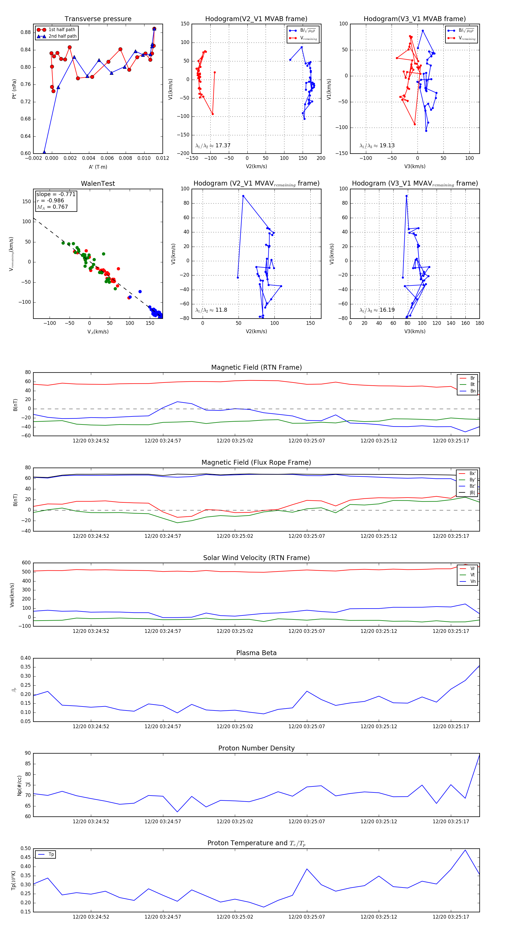
Flux Rope in 2024

Flux Rope Event 2024-12-20 03:24:48 ~ 2024-12-20 03:25:19 (32 seconds)


plot