HOME   LIST
‹–   –›

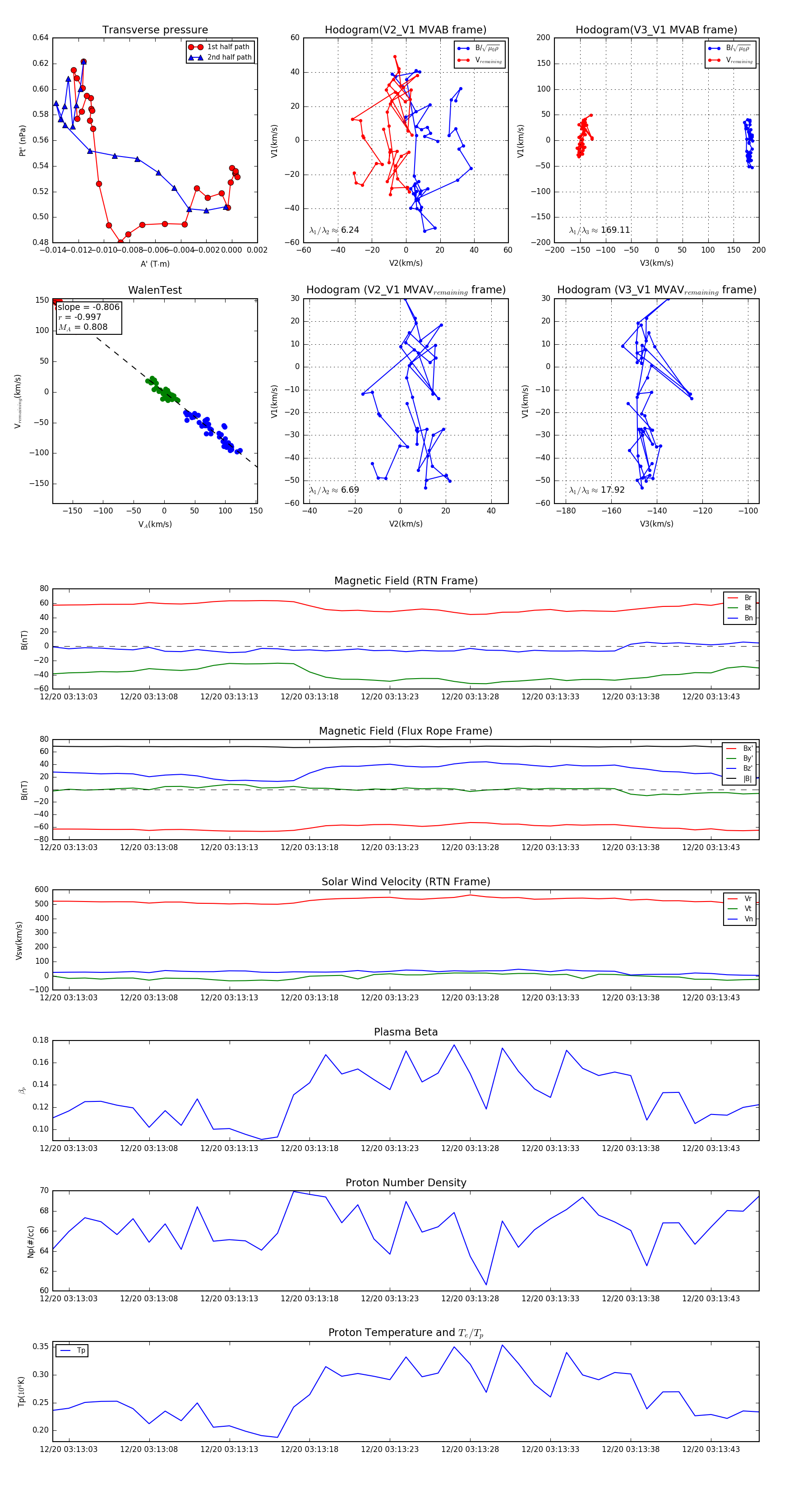
Flux Rope in 2024

Flux Rope Event 2024-12-20 03:13:02 ~ 2024-12-20 03:13:46 (45 seconds)


plot