HOME   LIST
‹–   –›

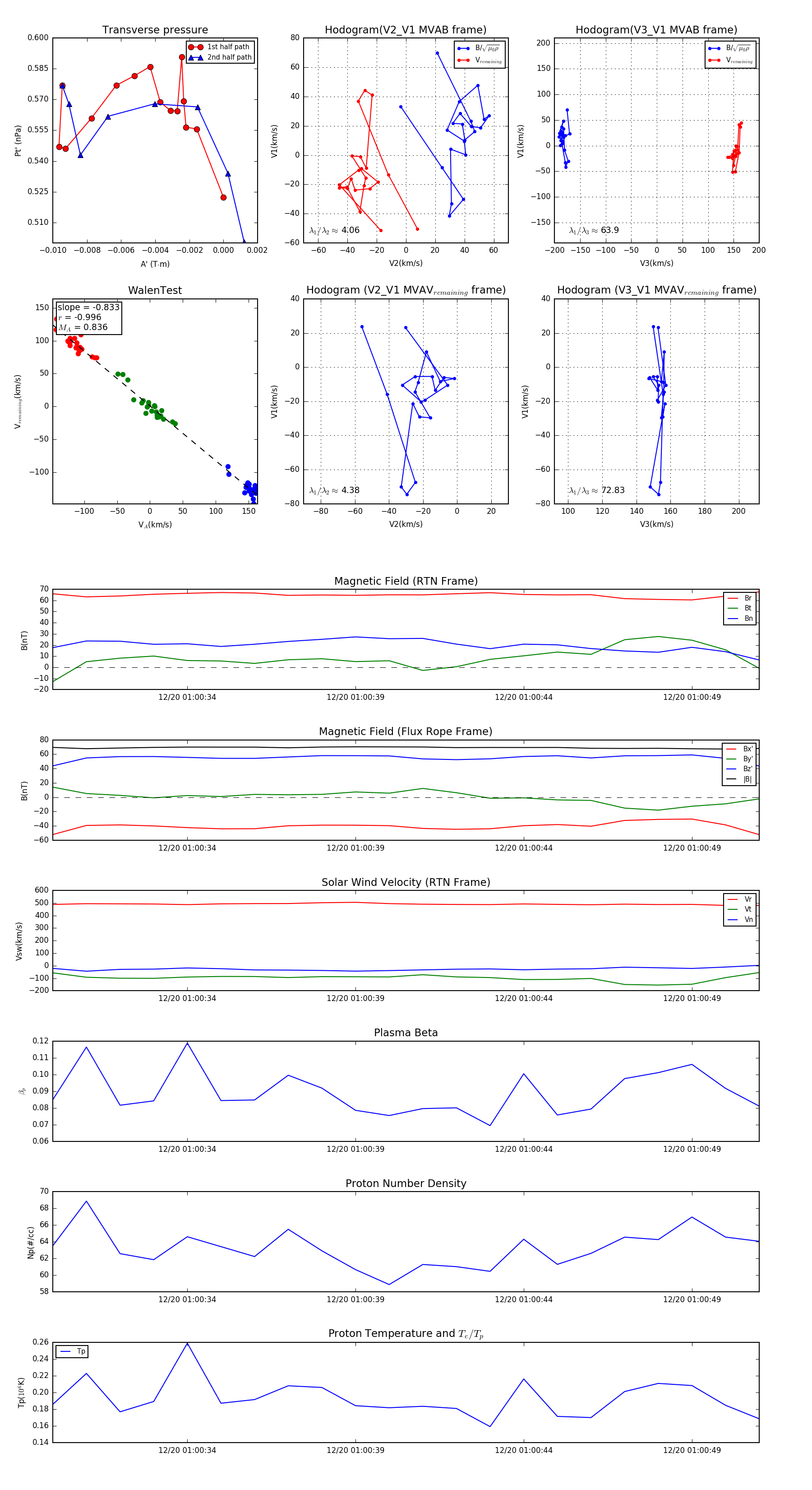
Flux Rope in 2024

Flux Rope Event 2024-12-20 01:00:30 ~ 2024-12-20 01:00:51 (22 seconds)


plot