HOME   LIST
‹–   –›

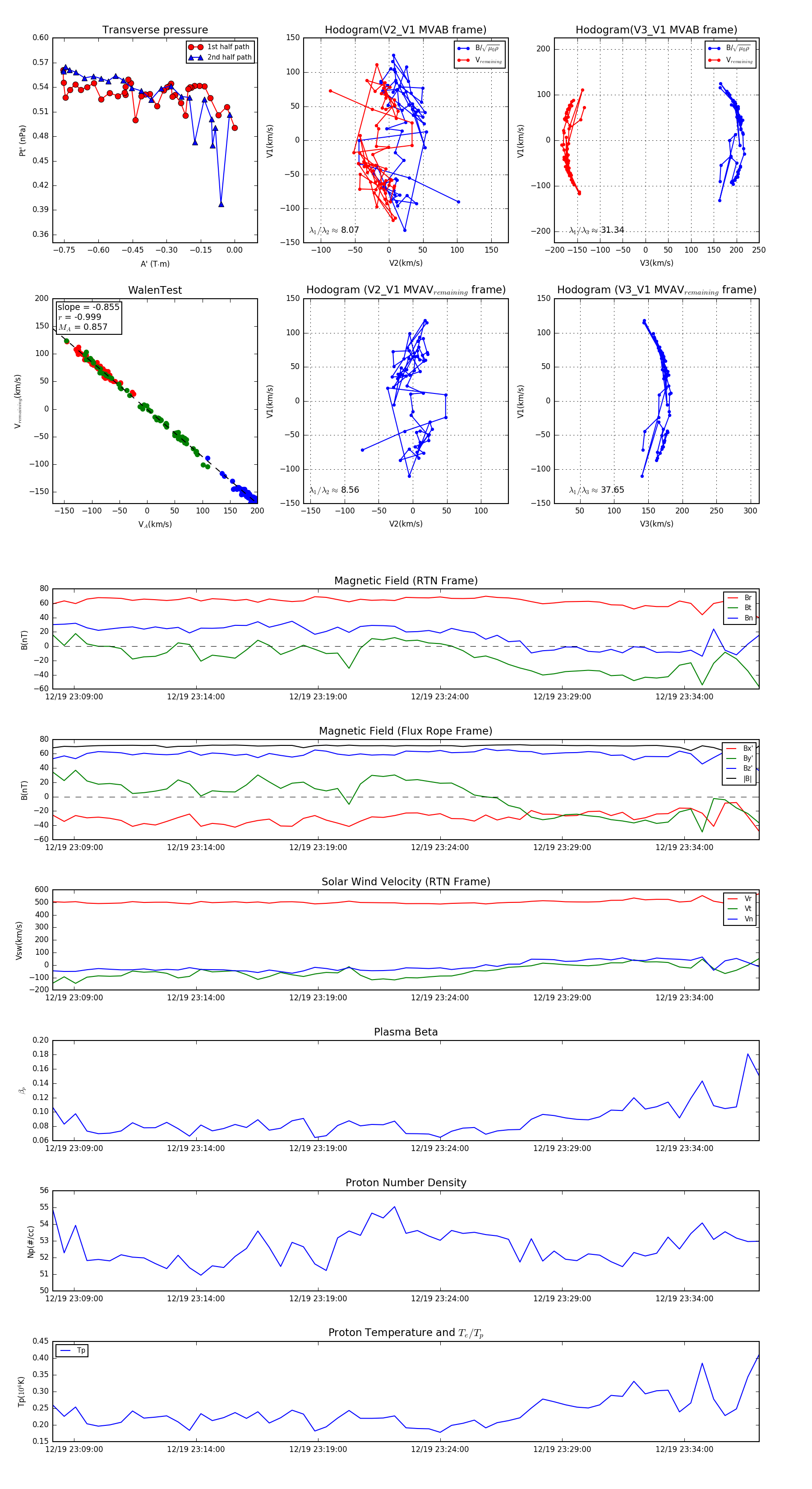
Flux Rope in 2024

Flux Rope Event 2024-12-19 23:08:08 ~ 2024-12-19 23:37:04 (1737 seconds)


plot