HOME   LIST
‹–   –›

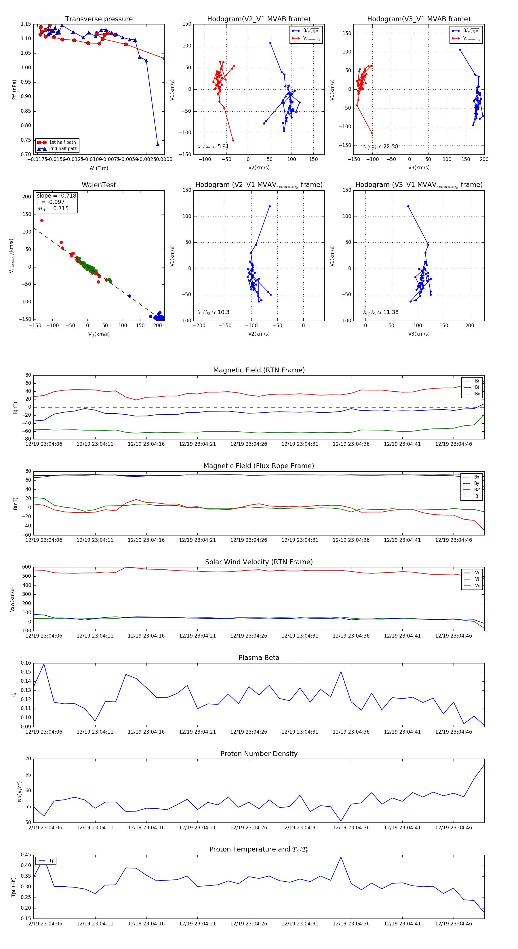
Flux Rope in 2024

Flux Rope Event 2024-12-19 23:04:05 ~ 2024-12-19 23:04:49 (45 seconds)


plot