HOME   LIST
‹–   –›

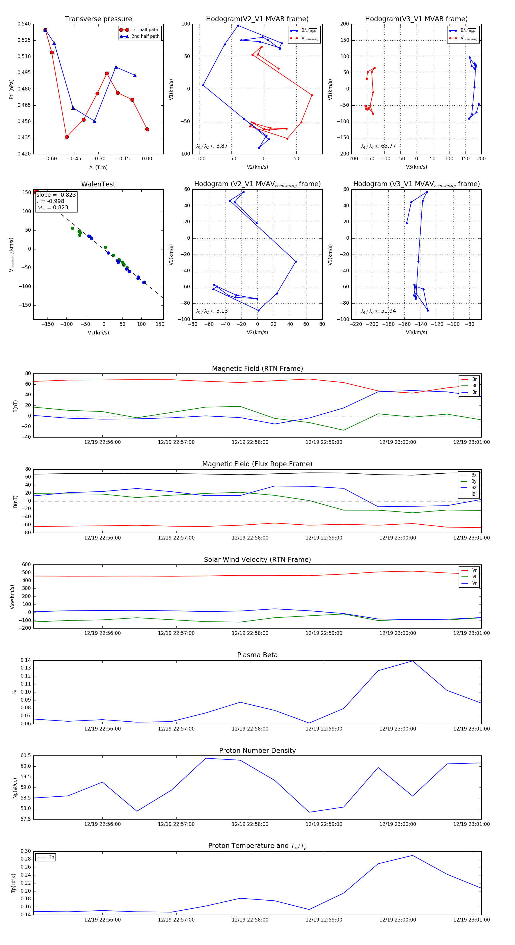
Flux Rope in 2024

Flux Rope Event 2024-12-19 22:55:04 ~ 2024-12-19 23:01:08 (365 seconds)


plot