HOME   LIST
‹–   –›

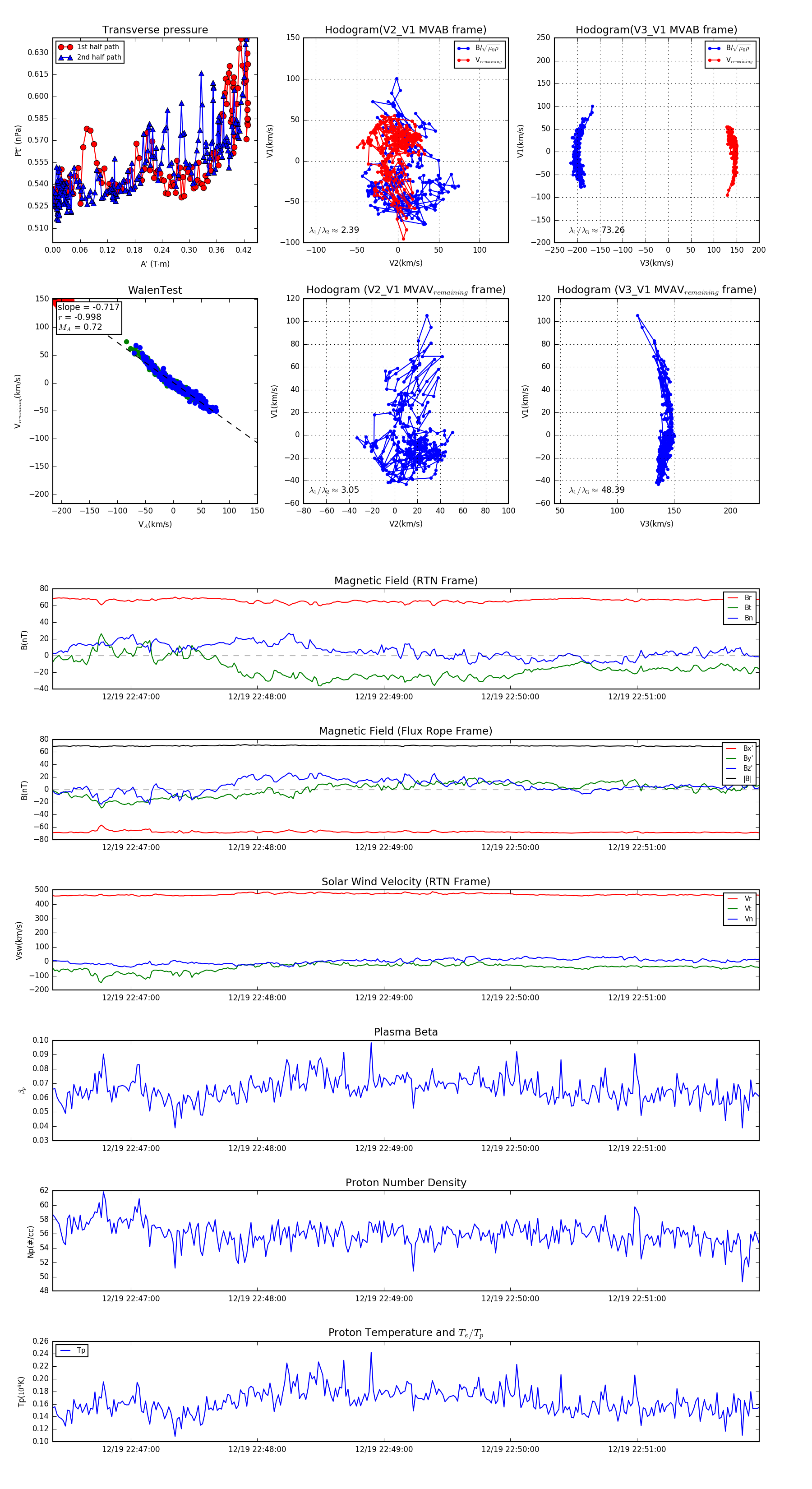
Flux Rope in 2024

Flux Rope Event 2024-12-19 22:46:23 ~ 2024-12-19 22:51:58 (336 seconds)


plot