HOME   LIST
‹–   –›

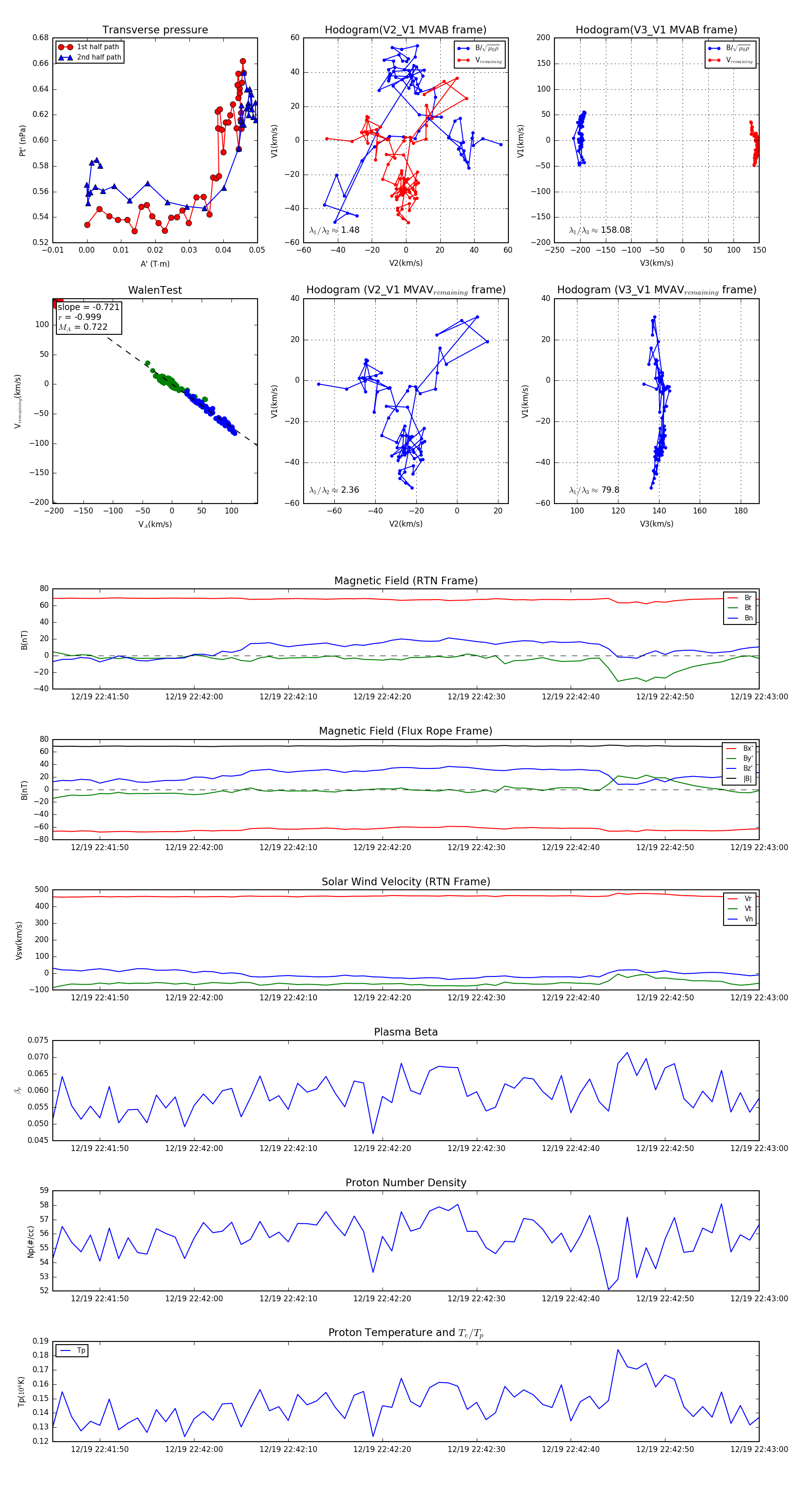
Flux Rope in 2024

Flux Rope Event 2024-12-19 22:41:45 ~ 2024-12-19 22:43:00 (76 seconds)


plot