HOME   LIST
‹–   –›

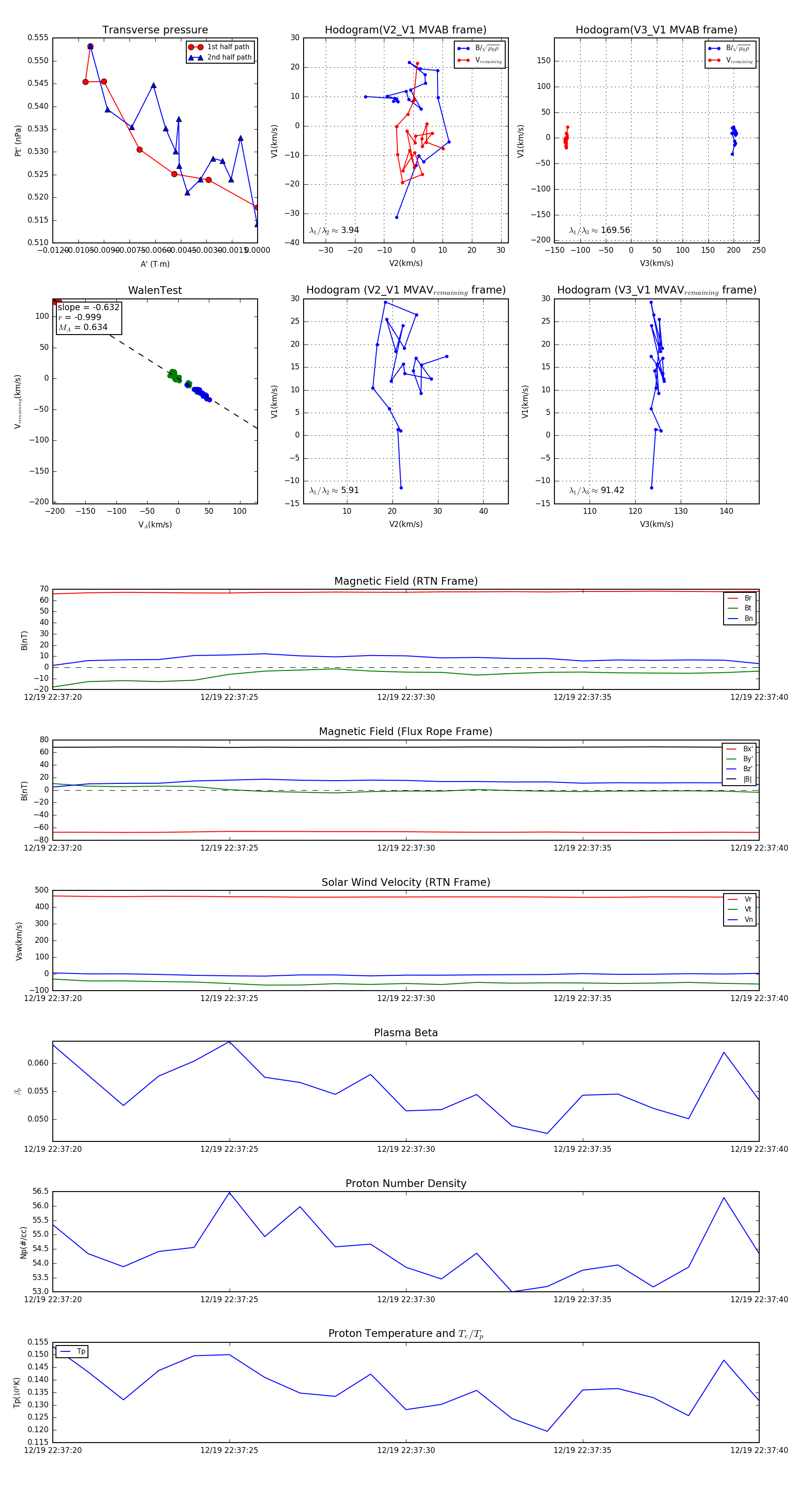
Flux Rope in 2024

Flux Rope Event 2024-12-19 22:37:20 ~ 2024-12-19 22:37:40 (21 seconds)


plot