HOME   LIST
‹–   –›

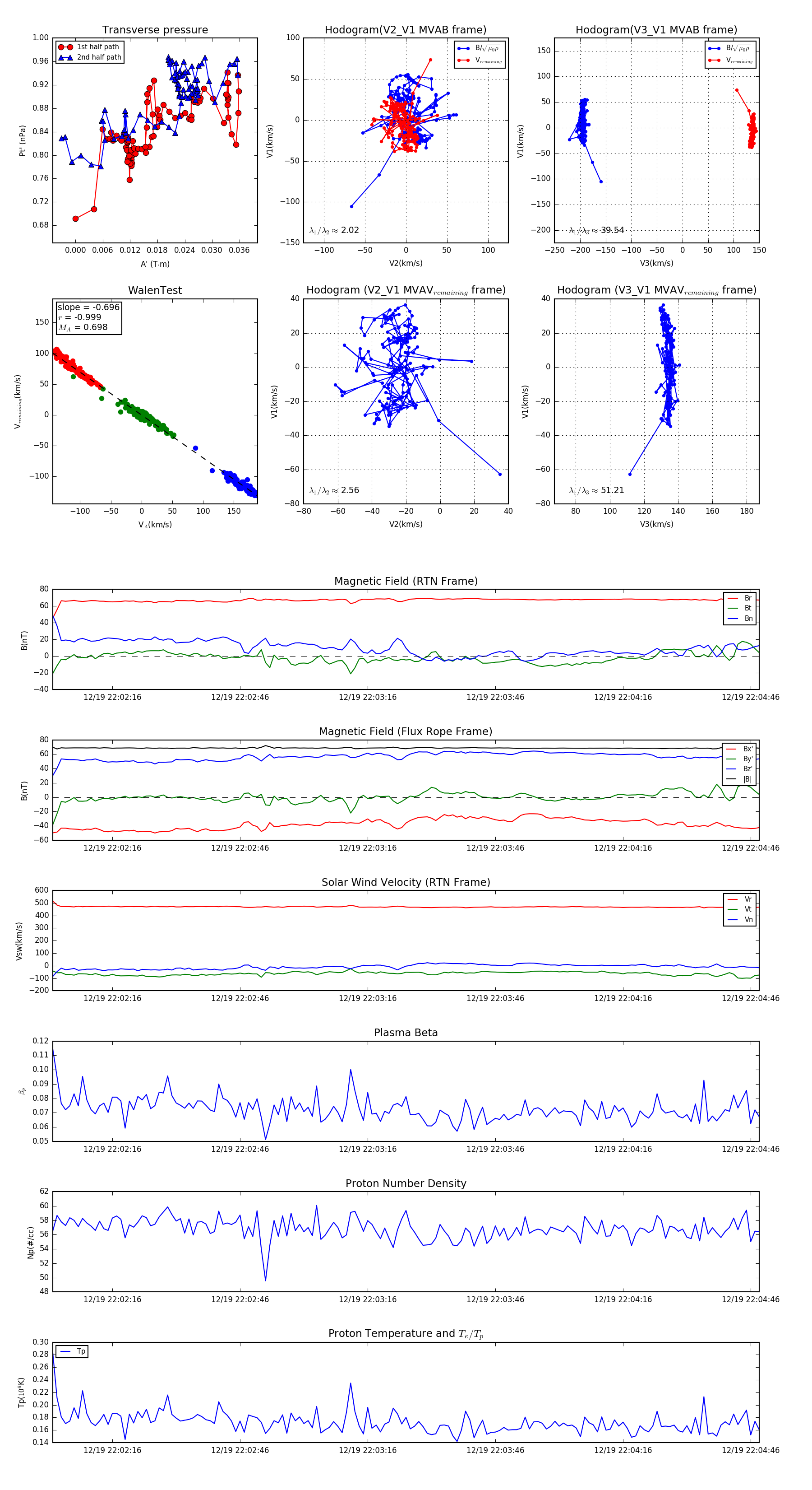
Flux Rope in 2024

Flux Rope Event 2024-12-19 22:02:02 ~ 2024-12-19 22:04:48 (167 seconds)


plot