HOME   LIST
‹–   –›

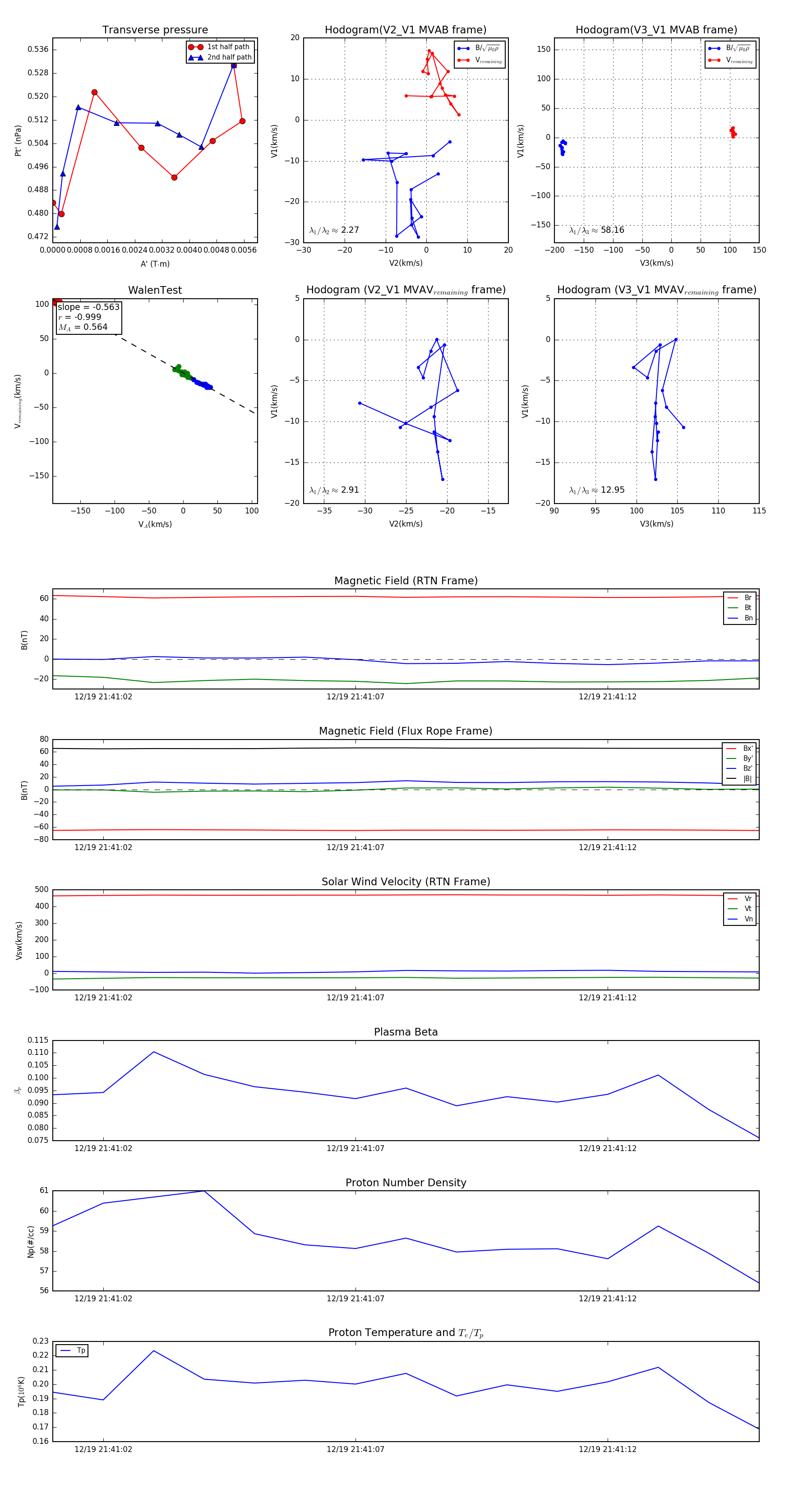
Flux Rope in 2024

Flux Rope Event 2024-12-19 21:41:01 ~ 2024-12-19 21:41:15 (15 seconds)


plot