HOME   LIST
‹–   –›

Flux Rope in 2024

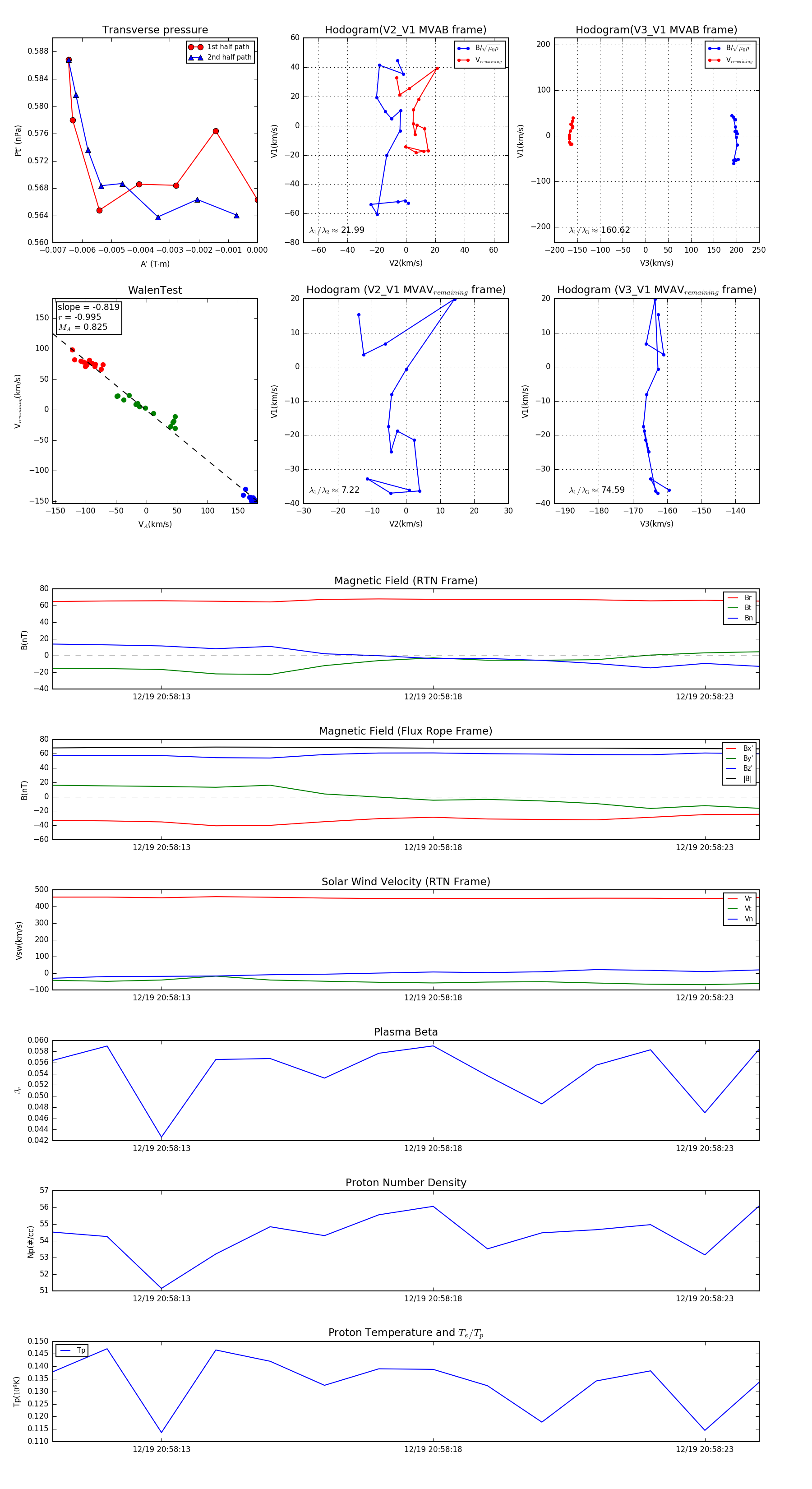
Flux Rope Event 2024-12-19 20:58:11 ~ 2024-12-19 20:58:24 (14 seconds)


plot