HOME   LIST
‹–   –›

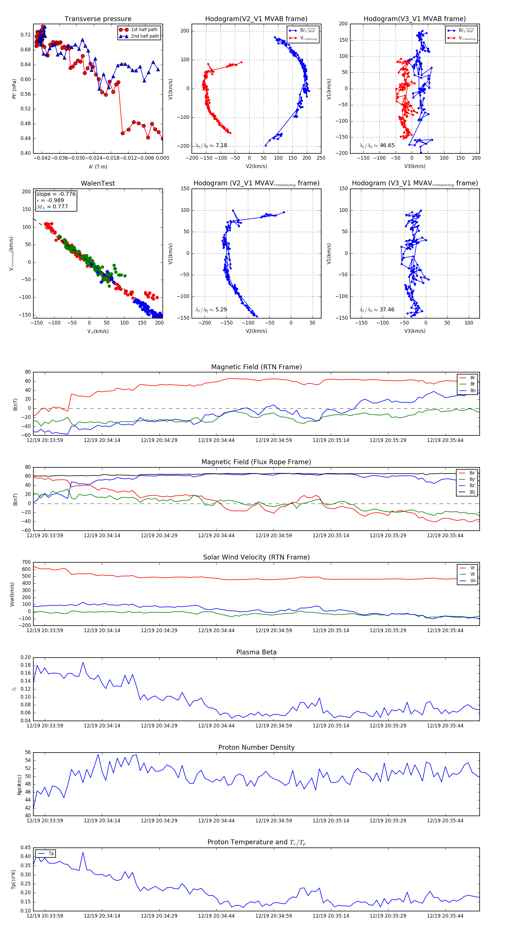
Flux Rope in 2024

Flux Rope Event 2024-12-19 20:33:56 ~ 2024-12-19 20:35:53 (118 seconds)


plot